WARNING:
JavaScript is turned OFF. None of the links on this concept map will
work until it is reactivated.
If you need help turning JavaScript On, click here.
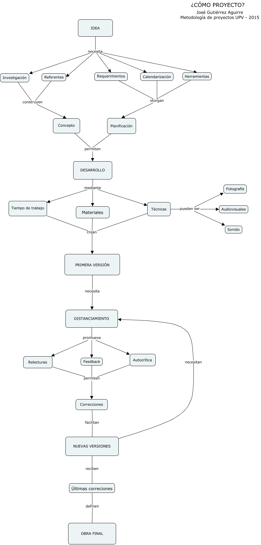
Este Cmap, tiene información relacionada con: J.Gutiérrez - Cómo proyecto - MPG-2015, Correcciones facilitan NUEVAS VERSIONES, Relecturas permiten Correcciones, NUEVAS VERSIONES necesitan DISTANCIAMIENTO, Requerimientos otorgan Planificación, DISTANCIAMIENTO promueve Autocrítica, Referentes construyen Concepto, Técnicas pueden ser Audiovisuales, Últimas correciones definen OBRA FINAL, Materiales crean PRIMERA VERSIÓN, Tiempo de trabajo crean PRIMERA VERSIÓN, Técnicas pueden ser Sonido, Planificación permiten DESARROLLO, DISTANCIAMIENTO promueve Feedback, NUEVAS VERSIONES reciben Últimas correciones, IDEA necesita Calendarización, IDEA necesita Requerimientos, IDEA necesita Investigación, DESARROLLO mediante Materiales, IDEA necesita Referentes, Técnicas pueden ser Fotografía