WARNING:
JavaScript is turned OFF. None of the links on this concept map will
work until it is reactivated.
If you need help turning JavaScript On, click here.
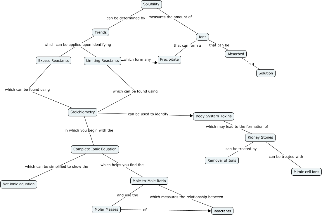
This Concept Map, created with IHMC CmapTools, has information related to: Solubility, Solubility measures the amount of Ions, Limiting Reactants which form any Precipitate, Mole-to-Mole Ratio and use the Molar Masses, Body System Toxins which may lead to the formation of Kidney Stones, Complete Ionic Equation which helps you find the Mole-to-Mole Ratio, Absorbed in a Solution, Complete Ionic Equation which can be simplified to show the Net ionic equation, Kidney Stones can be treated with Mimic cell ions, Kidney Stones can be treated by Removal of Ions, Limiting Reactants which can be found using Stoichiometry, Excess Reactants which can be found using Stoichiometry, Stoichiometry can be used to identify Body System Toxins, Trends which can be applied upon identifying Limiting Reactants, Solubility can be determined by Trends, Stoichiometry in which you begin with the Complete Ionic Equation, Trends which can be applied upon identifying Excess Reactants, Ions that can be Absorbed, Mole-to-Mole Ratio which measures the relationship between Reactants, Molar Masses of Reactants, Ions that can form a Precipitate