WARNING:
JavaScript is turned OFF. None of the links on this concept map will
work until it is reactivated.
If you need help turning JavaScript On, click here.
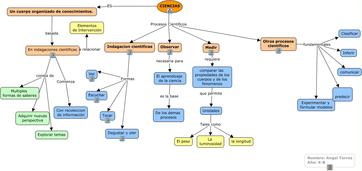
Este Cmap, tiene información relacionada con: ciencia, CIENCIAS Procesos Cientificos Medir, Indagacion cientificas Formas Ver, En indagaciones cientificas consta de Multiples formas de saberes, Medir requiere comparar las propiedades de los cuerpos y de los fenomenos, Otros procesos cientificos fundamentales Clasificar, Otros procesos cientificos fundamentales predecir, Otros procesos cientificos fundamentales comunicar, Indagacion cientificas Formas Tocar, En indagaciones cientificas consta de Explorar temas, Unidades Tales como La luminosidad, CIENCIAS Procesos Cientificos Observar, En indagaciones cientificas Comienza Con recoleccion de información, Otros procesos cientificos fundamentales Inferir, En indagaciones cientificas para relacionar Elementos de Intervención, Indagacion cientificas Formas Escuchar, El aprendizaje de la ciencia es la base De los demas procesos, CIENCIAS Procesos Cientificos Indagacion cientificas, Un cuerpo organizado de conocimientos. basada En indagaciones cientificas, CIENCIAS ES Un cuerpo organizado de conocimientos., Unidades Tales como El peso