WARNING:
JavaScript is turned OFF. None of the links on this concept map will
work until it is reactivated.
If you need help turning JavaScript On, click here.
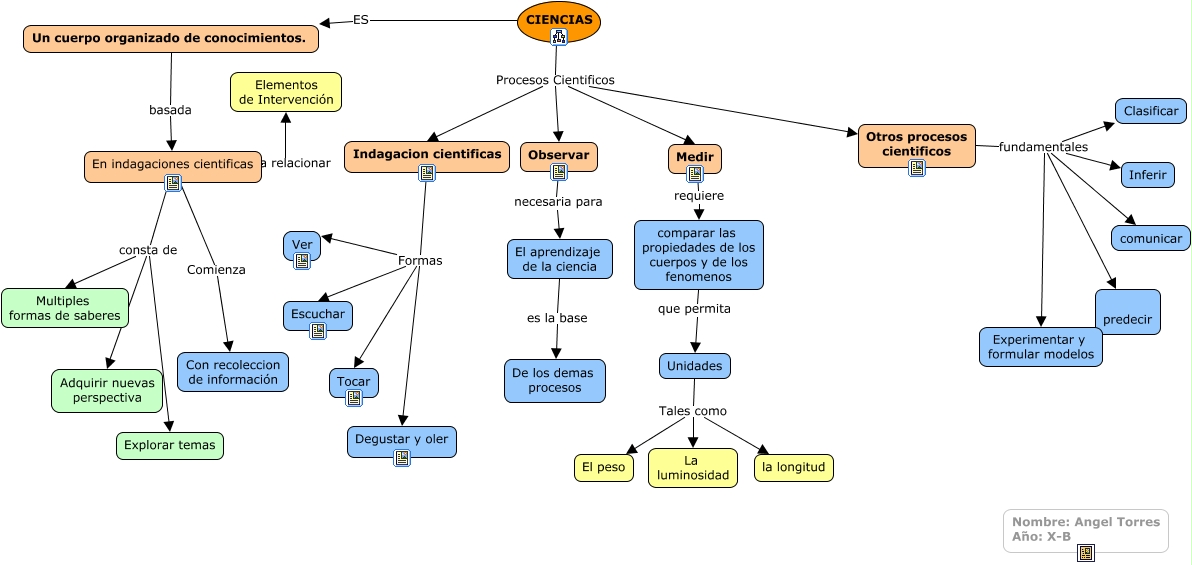
Este Cmap, tiene información relacionada con: ciencia, Indagacion cientificas Formas Ver, CIENCIAS Procesos Cientificos Medir, En indagaciones cientificas consta de Multiples formas de saberes, Medir requiere comparar las propiedades de los cuerpos y de los fenomenos, Otros procesos cientificos fundamentales Clasificar, Otros procesos cientificos fundamentales predecir, Otros procesos cientificos fundamentales comunicar, CIENCIAS Procesos Cientificos Observar, Unidades Tales como La luminosidad, En indagaciones cientificas consta de Explorar temas, Indagacion cientificas Formas Tocar, En indagaciones cientificas Comienza Con recoleccion de información, Indagacion cientificas Formas Escuchar, En indagaciones cientificas para relacionar Elementos de Intervención, Otros procesos cientificos fundamentales Inferir, El aprendizaje de la ciencia es la base De los demas procesos, Un cuerpo organizado de conocimientos. basada En indagaciones cientificas, CIENCIAS Procesos Cientificos Indagacion cientificas, CIENCIAS ES Un cuerpo organizado de conocimientos., Unidades Tales como la longitud