WARNING:
JavaScript is turned OFF. None of the links on this concept map will
work until it is reactivated.
If you need help turning JavaScript On, click here.
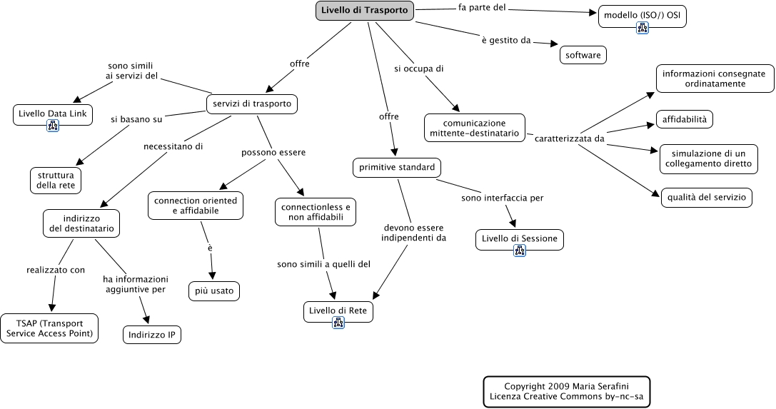
Questa Cmap, creata con IHMC CmapTools, contiene informazioni relative a: LivelloTrasporto, Livello di Trasporto fa parte del modello (ISO/) OSI, servizi di trasporto sono simili ai servizi del Livello Data Link, indirizzo del destinatario realizzato con TSAP (Transport Service Access Point), comunicazione mittente-destinatario caratterizzata da qualità del servizio, primitive standard devono essere indipendenti da Livello di Rete, Livello di Trasporto offre servizi di trasporto, servizi di trasporto necessitano di indirizzo del destinatario, Livello di Trasporto è gestito da software, indirizzo del destinatario ha informazioni aggiuntive per Indirizzo IP, primitive standard sono interfaccia per Livello di Sessione, connection oriented e affidabile è più usato, comunicazione mittente-destinatario caratterizzata da simulazione di un collegamento diretto, servizi di trasporto si basano su struttura della rete, Livello di Trasporto offre primitive standard, servizi di trasporto possono essere connectionless e non affidabili, servizi di trasporto possono essere connection oriented e affidabile, connectionless e non affidabili sono simili a quelli del Livello di Rete, Livello di Trasporto si occupa di comunicazione mittente-destinatario, comunicazione mittente-destinatario caratterizzata da affidabilità, comunicazione mittente-destinatario caratterizzata da informazioni consegnate ordinatamente