WARNING:
JavaScript is turned OFF. None of the links on this concept map will
work until it is reactivated.
If you need help turning JavaScript On, click here.
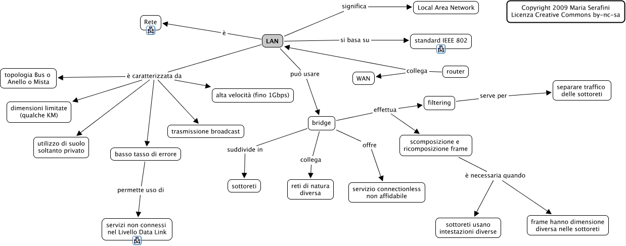
Questa Cmap, creata con IHMC CmapTools, contiene informazioni relative a: LAN, LAN è caratterizzata da trasmissione broadcast, LAN è caratterizzata da utilizzo di suolo soltanto privato, filtering serve per separare traffico delle sottoreti, bridge collega reti di natura diversa, bridge effettua filtering, scomposizione e ricomposizione frame è necessaria quando frame hanno dimensione diversa nelle sottoreti, LAN significa Local Area Network, router collega WAN, bridge suddivide in sottoreti, LAN è Rete, LAN è caratterizzata da dimensioni limitate (qualche KM), LAN si basa su standard IEEE 802, LAN è caratterizzata da topologia Bus o Anello o Mista, LAN è caratterizzata da alta velocità (fino 1Gbps), LAN può usare bridge, scomposizione e ricomposizione frame è necessaria quando sottoreti usano intestazioni diverse, LAN è caratterizzata da basso tasso di errore, bridge effettua scomposizione e ricomposizione frame, bridge offre servizio connectionless non affidabile, basso tasso di errore permette uso di servizi non connessi nel Livello Data Link