WARNING:
JavaScript is turned OFF. None of the links on this concept map will
work until it is reactivated.
If you need help turning JavaScript On, click here.
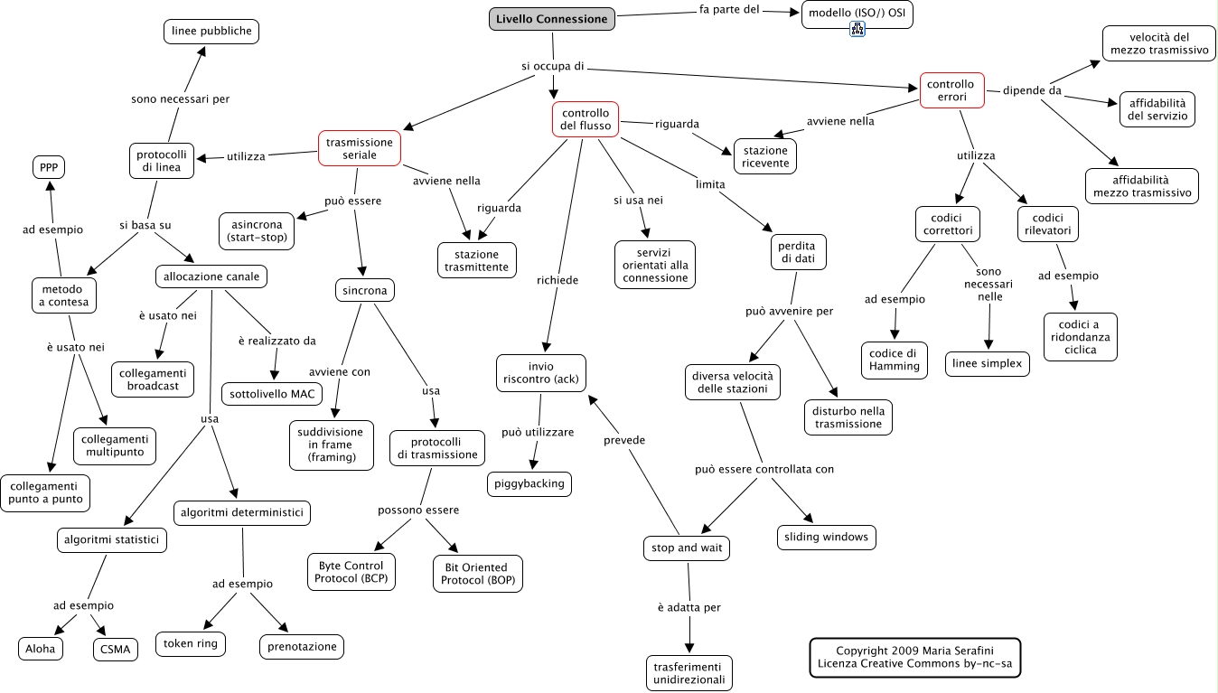
Questa Cmap, creata con IHMC CmapTools, contiene informazioni relative a: LivelloDataLink, allocazione canale usa algoritmi statistici, protocolli di linea sono necessari per linee pubbliche, trasmissione seriale può essere sincrona, Livello Connessione si occupa di controllo del flusso, controllo errori utilizza codici rilevatori, invio riscontro (ack) può utilizzare piggybacking, protocolli di trasmissione possono essere Byte Control Protocol (BCP), stop and wait prevede invio riscontro (ack), allocazione canale usa algoritmi deterministici, allocazione canale è realizzato da sottolivello MAC, Livello Connessione si occupa di trasmissione seriale, trasmissione seriale avviene nella stazione trasmittente, controllo errori avviene nella stazione ricevente, perdita di dati può avvenire per diversa velocità delle stazioni, algoritmi deterministici ad esempio token ring, protocolli di linea si basa su metodo a contesa, codici correttori sono necessari nelle linee simplex, codici correttori ad esempio codice di Hamming, diversa velocità delle stazioni può essere controllata con sliding windows, protocolli di linea si basa su allocazione canale