WARNING:
JavaScript is turned OFF. None of the links on this concept map will
work until it is reactivated.
If you need help turning JavaScript On, click here.
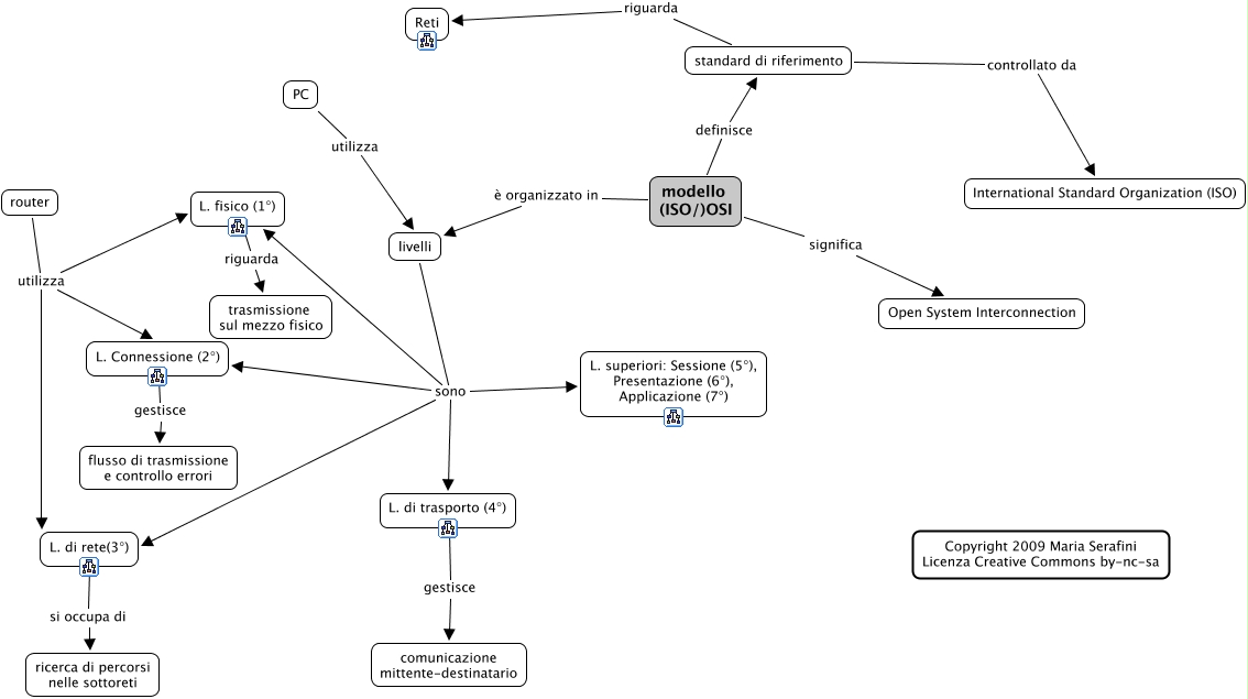
Questa Cmap, creata con IHMC CmapTools, contiene informazioni relative a: IsoOsi, modello (ISO/)OSI è organizzato in livelli, L. di rete(3°) si occupa di ricerca di percorsi nelle sottoreti, PC utilizza livelli, router utilizza L. di rete(3°), L. di trasporto (4°) gestisce comunicazione mittente-destinatario, L. fisico (1°) riguarda trasmissione sul mezzo fisico, standard di riferimento controllato da International Standard Organization (ISO), router utilizza L. fisico (1°), livelli sono L. fisico (1°), livelli sono L. di rete(3°), modello (ISO/)OSI significa Open System Interconnection, L. Connessione (2°) gestisce flusso di trasmissione e controllo errori, standard di riferimento riguarda Reti, livelli sono L. di trasporto (4°), router utilizza L. Connessione (2°), livelli sono L. superiori: Sessione (5°), Presentazione (6°), Applicazione (7°), livelli sono L. Connessione (2°), modello (ISO/)OSI definisce standard di riferimento