WARNING:
JavaScript is turned OFF. None of the links on this concept map will
work until it is reactivated.
If you need help turning JavaScript On, click here.
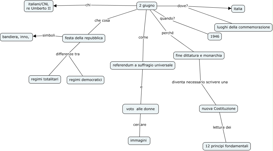
Questa Cmap, creata con IHMC CmapTools, contiene informazioni relative a: 2 giugno alunni, voto alle donne cercare immagini, 2 giugno chi italiani/CNL re Umberto II, nuova Costituzione lettura dei 12 principi fondamentali, fine dittatura e monarchia diventa necessario scrivere una nuova Costituzione, 2 giugno come referendum a suffragio universale, 2 giugno quando? 1946, 2 giugno che cosa festa della repubblica, festa della repubblica simboli bandiera, inno,, festa della repubblica differenze tra regimi democratici, festa della repubblica differenze tra regimi totalitari, 2 giugno dove? luoghi della commemorazione, 2 giugno dove? italia, referendum a suffragio universale e voto alle donne, 2 giugno perché fine dittatura e monarchia