WARNING:
JavaScript is turned OFF. None of the links on this concept map will
work until it is reactivated.
If you need help turning JavaScript On, click here.
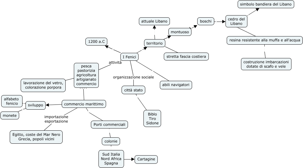
Questa Cmap, creata con IHMC CmapTools, contiene informazioni relative a: Fenici, Porti commerciali colonie, territorio montuoso, Sud Italia Nord Africa Spagna Cartagine, pesca pastorizia agricoltura artigianato commercio ???? commercio marittimo, I Fenici abili navigatori, cedro del Libano resina resistente alla muffa e all'acqua, territorio stretta fascia costiera, montuoso b boschi, pesca pastorizia agricoltura artigianato commercio lavorazione del vetro, colorazione porpora, città stato Biblo Tiro Sidone, I Fenici 1200 a.C, territorio attuale Libano, boschi cedro del Libano, cedro del Libano simbolo bandiera del Libano, commercio marittimo sviluppo, colonie Sud Italia Nord Africa Spagna, sviluppo alfabeto fenicio, I Fenici organizzazione sociale città stato, commercio marittimo Porti commerciali, resina resistente alla muffa e all'acqua costruzione imbarcazioni dotate di scafo e vele