WARNING:
JavaScript is turned OFF. None of the links on this concept map will
work until it is reactivated.
If you need help turning JavaScript On, click here.
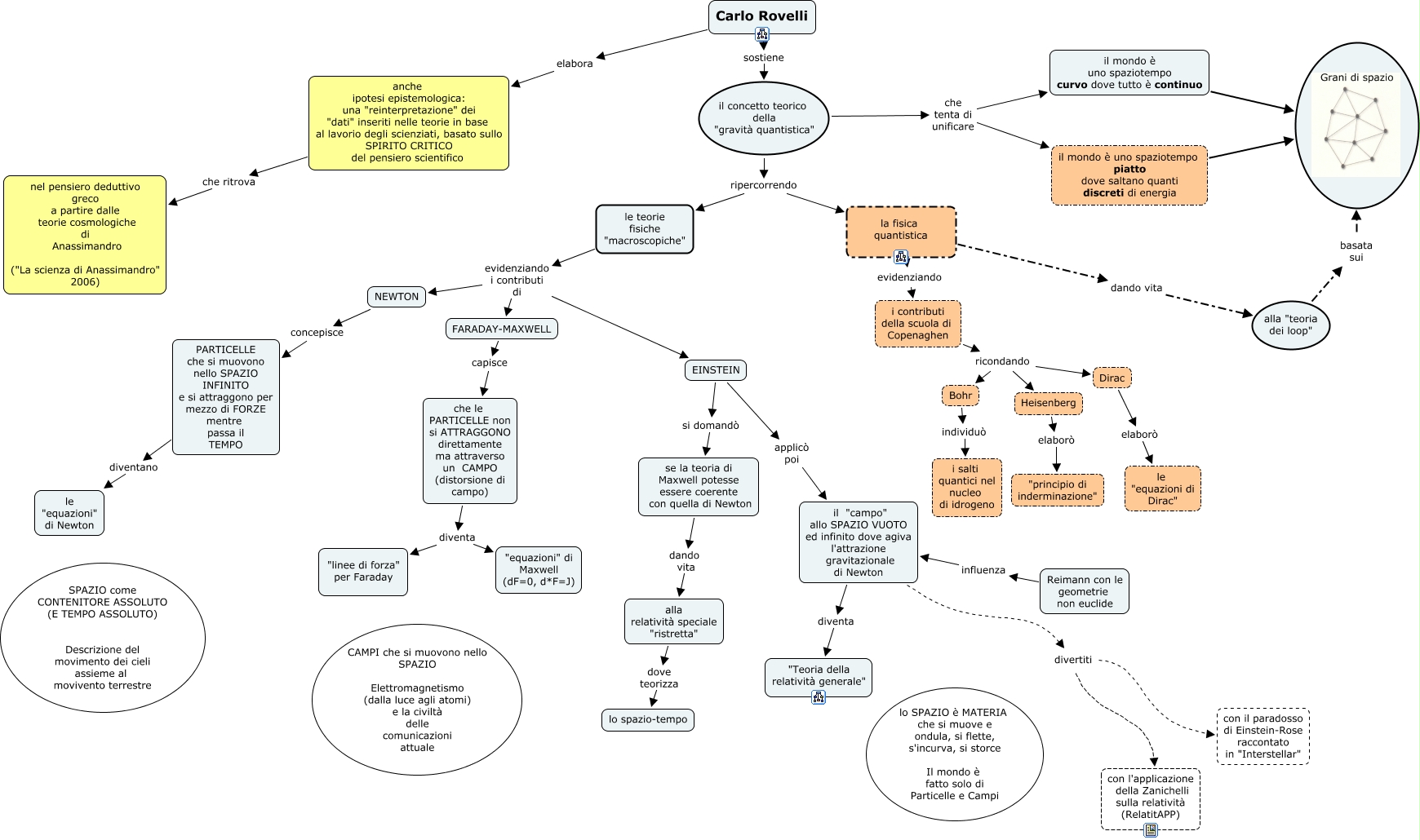
Questa Cmap, creata con IHMC CmapTools, contiene informazioni relative a: gravità quantistica, Heisenberg elaborò "principio di inderminazione", alla "teoria dei loop" basata sui Grani di spazio, le teorie fisiche "macroscopiche" evidenziando i contributi di NEWTON, i contributi della scuola di Copenaghen ricondando Dirac, i contributi della scuola di Copenaghen ricondando Bohr, Reimann con le geometrie non euclide influenza il "campo" allo SPAZIO VUOTO ed infinito dove agiva l'attrazione gravitazionale di Newton, PARTICELLE che si muovono nello SPAZIO INFINITO e si attraggono per mezzo di FORZE mentre passa il TEMPO diventano le "equazioni" di Newton, EINSTEIN applicò poi il "campo" allo SPAZIO VUOTO ed infinito dove agiva l'attrazione gravitazionale di Newton, il concetto teorico della "gravità quantistica" ripercorrendo le teorie fisiche "macroscopiche", Carlo Rovelli sostiene il concetto teorico della "gravità quantistica", Bohr individuò i salti quantici nel nucleo di idrogeno, il mondo è uno spaziotempo piatto dove saltano quanti discreti di energia Grani di spazio, alla relatività speciale "ristretta" dove teorizza lo spazio-tempo, il mondo è uno spaziotempo curvo dove tutto è continuo Grani di spazio, la fisica quantistica dando vita alla "teoria dei loop", EINSTEIN si domandò se la teoria di Maxwell potesse essere coerente con quella di Newton, Carlo Rovelli elabora anche ipotesi epistemologica: una "reinterpretazione" dei "dati" inseriti nelle teorie in base al lavorio degli scienziati, basato sullo SPIRITO CRITICO del pensiero scientifico, le teorie fisiche "macroscopiche" evidenziando i contributi di FARADAY-MAXWELL, Dirac elaborò le "equazioni di Dirac", il concetto teorico della "gravità quantistica" ripercorrendo la fisica quantistica