WARNING:
JavaScript is turned OFF. None of the links on this concept map will
work until it is reactivated.
If you need help turning JavaScript On, click here.
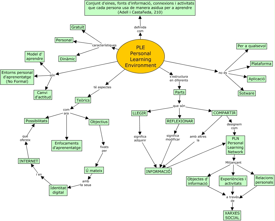
Aquest mapa conceptual conté informació relacionada amb: PLA-ABP, Teòrics com ara Possibilitats, PLN Personal Learning Network Mitjançant Objectes d' informació, PLE Personal Learning Environment característiques Gratuït, PLE Personal Learning Environment són Entorns personal d'aprenentatge (No Formal), PLN Personal Learning Network Mitjançant Relacions personals, Teòrics com ara Enfocaments d'aprenentatge, Objectes d' informació a través de XARXES SOCIAL, PLE Personal Learning Environment s'estructura en diferents Parts, COMPARTIR designem com PLN Personal Learning Network, Teòrics com ara Objectius, PLE Personal Learning Environment no és Aplicació, PLE Personal Learning Environment no és Plataforma, Ú mateix amb la seua Identitat digital, PLN Personal Learning Network Mitjançant Experiències i activitats, LLEGIR significa adquirir INFORMACIÓ, Identitat digital i en INTERNET, COMPARTIR amb altres la INFORMACIÓ, PLE Personal Learning Environment característiques Dinàmic, PLE Personal Learning Environment no és Per a qualsevol, REFLEXIONAR significa modificar INFORMACIÓ