WARNING:
JavaScript is turned OFF. None of the links on this concept map will
work until it is reactivated.
If you need help turning JavaScript On, click here.
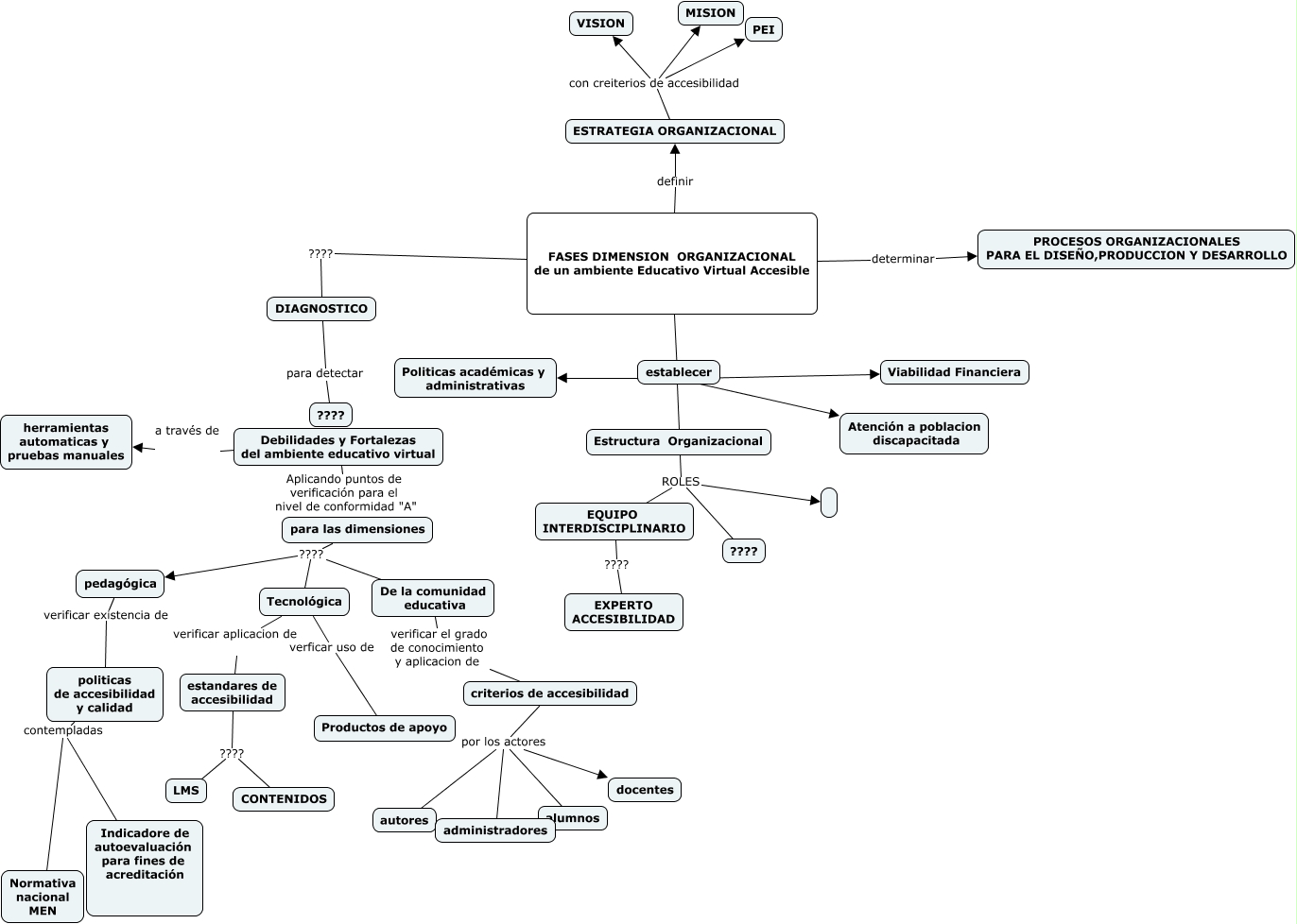
Este Cmap, tiene información relacionada con: METODOLOGIADIMENSION ORGANIZACIONAL vr. 2, criterios de accesibilidad por los actores administradores, FASES DIMENSION ORGANIZACIONAL de un ambiente Educativo Virtual Accesible ???? Atención a poblacion discapacitada, criterios de accesibilidad por los actores docentes, Estructura Organizacional ROLES ????, Debilidades y Fortalezas del ambiente educativo virtual a través de herramientas automaticas y pruebas manuales, Tecnológica verificar aplicacion de estandares de accesibilidad, Tecnológica verficar uso de Productos de apoyo, para las dimensiones ???? pedagógica, criterios de accesibilidad por los actores alumnos, politicas de accesibilidad y calidad contempladas Indicadore de autoevaluación para fines de acreditación, estandares de accesibilidad ???? CONTENIDOS, Estructura Organizacional ROLES, FASES DIMENSION ORGANIZACIONAL de un ambiente Educativo Virtual Accesible ???? Viabilidad Financiera, criterios de accesibilidad por los actores autores, pedagógica verificar existencia de politicas de accesibilidad y calidad, para las dimensiones ???? Tecnológica, FASES DIMENSION ORGANIZACIONAL de un ambiente Educativo Virtual Accesible ???? Estructura Organizacional, Debilidades y Fortalezas del ambiente educativo virtual Aplicando puntos de verificación para el nivel de conformidad "A" para las dimensiones, Estructura Organizacional ROLES EQUIPO INTERDISCIPLINARIO, FASES DIMENSION ORGANIZACIONAL de un ambiente Educativo Virtual Accesible definir ESTRATEGIA ORGANIZACIONAL