WARNING:
JavaScript is turned OFF. None of the links on this concept map will
work until it is reactivated.
If you need help turning JavaScript On, click here.
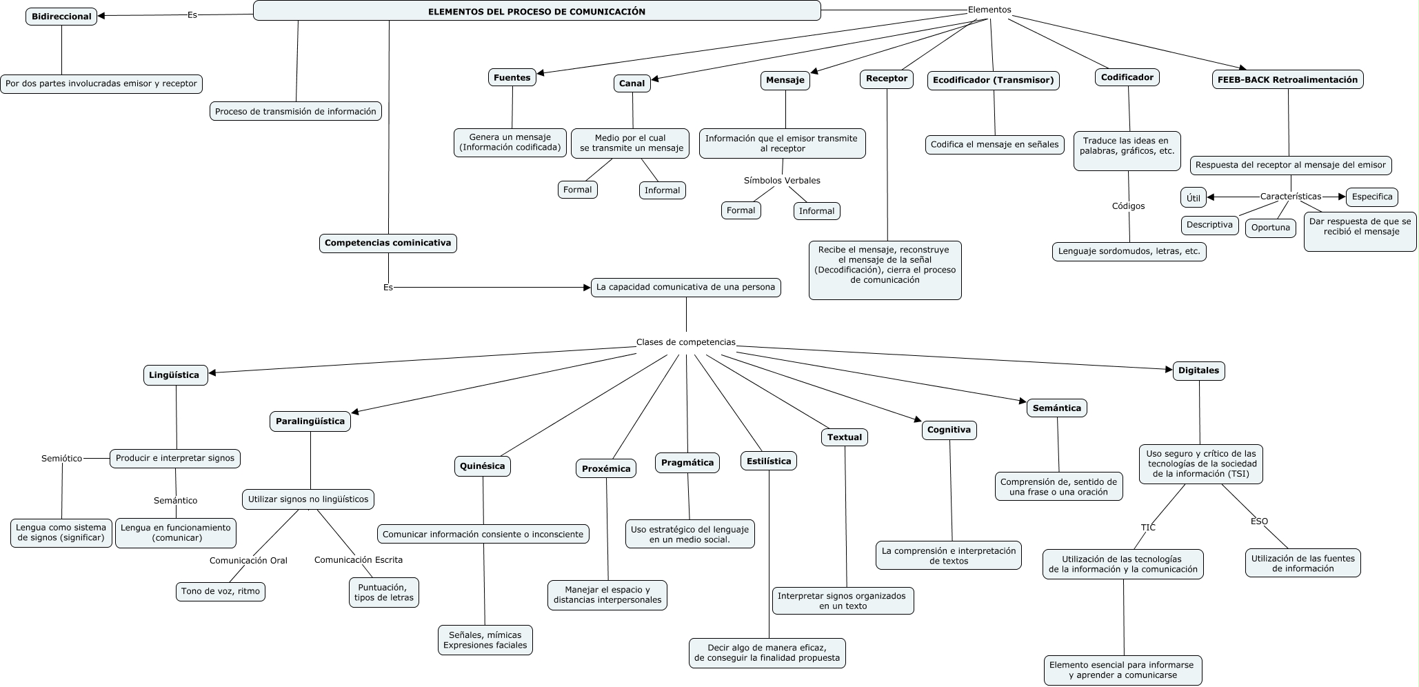
Este Cmap, tiene información relacionada con: Elementos de comunicación, Respuesta del receptor al mensaje del emisor Características Útil, Uso seguro y crítico de las tecnologías de la sociedad de la información (TSI) ESO Utilización de las fuentes de información, Comunicar información consiente o inconsciente ???? Señales, mímicas Expresiones faciales, Producir e interpretar signos Semiótico Lengua como sistema de signos (significar), La capacidad comunicativa de una persona Clases de competencias Estilística, Fuentes ???? Genera un mensaje (Información codificada), ELEMENTOS DEL PROCESO DE COMUNICACIÓN Elementos Canal, Información que el emisor transmite al receptor Símbolos Verbales Formal, Medio por el cual se transmite un mensaje ???? Informal, Estilística ???? Decir algo de manera eficaz, de conseguir la finalidad propuesta, La capacidad comunicativa de una persona Clases de competencias Semántica, Utilizar signos no lingüísticos Comunicación Oral Tono de voz, ritmo, Digitales ???? Uso seguro y crítico de las tecnologías de la sociedad de la información (TSI), ELEMENTOS DEL PROCESO DE COMUNICACIÓN ???? Competencias cominicativa, La capacidad comunicativa de una persona Clases de competencias Cognitiva, ELEMENTOS DEL PROCESO DE COMUNICACIÓN Elementos Receptor, Utilización de las tecnologías de la información y la comunicación ???? Elemento esencial para informarse y aprender a comunicarse, La capacidad comunicativa de una persona Clases de competencias Lingüística, Semántica ???? Comprensión de, sentido de una frase o una oración, Información que el emisor transmite al receptor Símbolos Verbales Informal