WARNING:
JavaScript is turned OFF. None of the links on this concept map will
work until it is reactivated.
If you need help turning JavaScript On, click here.
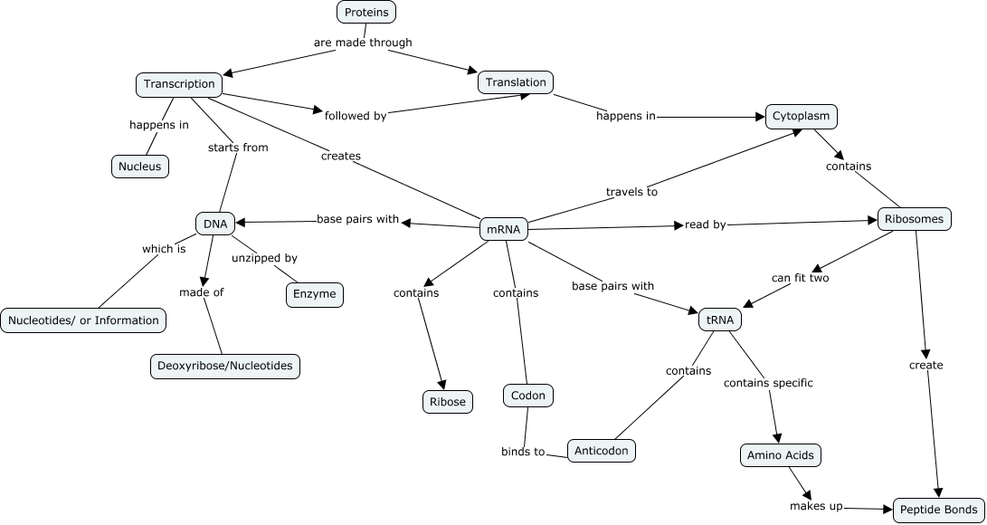
This Concept Map, created with IHMC CmapTools, has information related to: Protein Synthesis Concept Map, mRNA travels to Cytoplasm, mRNA read by Ribosomes, mRNA base pairs with tRNA, DNA which is Nucleotides/ or Information, Ribosomes create Peptide Bonds, mRNA contains Ribose, Translation happens in Cytoplasm, Proteins are made through Transcription, Amino Acids makes up Peptide Bonds, Transcription followed by Translation, DNA unzipped by Enzyme, mRNA contains Codon, tRNA contains specific Amino Acids, DNA made of Deoxyribose/Nucleotides, Ribosomes can fit two tRNA, mRNA base pairs with DNA, Transcription creates mRNA, tRNA contains Anticodon, Transcription starts from DNA, Transcription happens in Nucleus