WARNING:
JavaScript is turned OFF. None of the links on this concept map will
work until it is reactivated.
If you need help turning JavaScript On, click here.
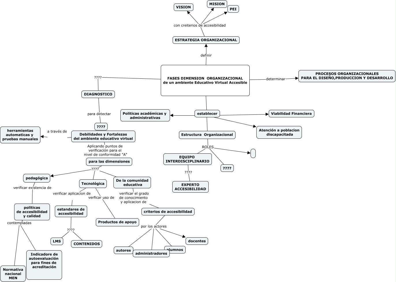
Este Cmap, tiene información relacionada con: METODOLOGIADIMENSION ORGANIZACIONAL, politicas de accesibilidad y calidad contempladas Indicadore de autoevaluación para fines de acreditación, estandares de accesibilidad ???? CONTENIDOS, Estructura Organizacional ROLES, ESTRATEGIA ORGANIZACIONAL con creiterios de accesibilidad MISION, ESTRATEGIA ORGANIZACIONAL con creiterios de accesibilidad PEI, Debilidades y Fortalezas del ambiente educativo virtual a través de herramientas automaticas y pruebas manuales, FASES DIMENSION ORGANIZACIONAL de un ambiente Educativo Virtual Accesible definir ESTRATEGIA ORGANIZACIONAL, De la comunidad educativa verificar el grado de conocimiento y aplicacion de criterios de accesibilidad, FASES DIMENSION ORGANIZACIONAL de un ambiente Educativo Virtual Accesible determinar PROCESOS ORGANIZACIONALES PARA EL DISEÑO,PRODUCCION Y DESARROLLO, FASES DIMENSION ORGANIZACIONAL de un ambiente Educativo Virtual Accesible ???? Politicas académicas y administrativas, ESTRATEGIA ORGANIZACIONAL con creiterios de accesibilidad VISION, politicas de accesibilidad y calidad contempladas Normativa nacional MEN, criterios de accesibilidad por los actores autores, FASES DIMENSION ORGANIZACIONAL de un ambiente Educativo Virtual Accesible ???? Atención a poblacion discapacitada, criterios de accesibilidad por los actores docentes, FASES DIMENSION ORGANIZACIONAL de un ambiente Educativo Virtual Accesible ???? Viabilidad Financiera, para las dimensiones ???? pedagógica, criterios de accesibilidad por los actores administradores, Estructura Organizacional ROLES EQUIPO INTERDISCIPLINARIO, FASES DIMENSION ORGANIZACIONAL de un ambiente Educativo Virtual Accesible ???? DIAGNOSTICO