WARNING:
JavaScript is turned OFF. None of the links on this concept map will
work until it is reactivated.
If you need help turning JavaScript On, click here.
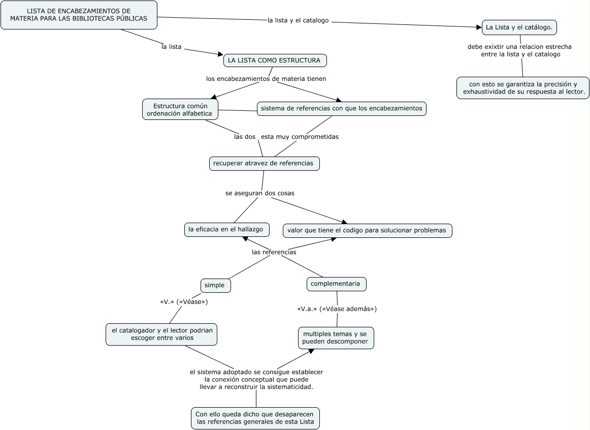
This Concept Map, created with IHMC CmapTools, has information related to: Normas para el uso de Encabezamientos - Grupo 5, simple las referencias complementaria, simple las referencias la eficacia en el hallazgo, Estructura común ordenación alfabetica las dos recuperar atravez de referencias, sistema de referencias con que los encabezamientos esta muy comprometidas recuperar atravez de referencias, el catalogador y el lector podrian escoger entre varios el sistema adoptado se consigue establecer la conexión conceptual que puede llevar a reconstruir la sistematicidad. multiples temas y se pueden descomponer, el catalogador y el lector podrian escoger entre varios el sistema adoptado se consigue establecer la conexión conceptual que puede llevar a reconstruir la sistematicidad. Con ello queda dicho que desaparecen las referencias generales de esta Lista, LA LISTA COMO ESTRUCTURA los encabezamientos de materia tienen sistema de referencias con que los encabezamientos, LISTA DE ENCABEZAMIENTOS DE MATERIA PARA LAS BIBLIOTECAS PÚBLICAS la lista y el catalogo La Lista y el catálogo., simple las referencias valor que tiene el codigo para solucionar problemas, simple «V.» («Véase») el catalogador y el lector podrian escoger entre varios, La Lista y el catálogo. debe exixtir una relacion estrecha entre la lista y el catalogo con esto se garantiza la precisión y exhaustividad de su respuesta al lector., LA LISTA COMO ESTRUCTURA los encabezamientos de materia tienen Estructura común ordenación alfabetica, recuperar atravez de referencias se aseguran dos cosas valor que tiene el codigo para solucionar problemas, Estructura común ordenación alfabetica ???? sistema de referencias con que los encabezamientos, LISTA DE ENCABEZAMIENTOS DE MATERIA PARA LAS BIBLIOTECAS PÚBLICAS la lista LA LISTA COMO ESTRUCTURA, recuperar atravez de referencias se aseguran dos cosas la eficacia en el hallazgo, complementaria «V.a.» («Véase además») multiples temas y se pueden descomponer