WARNING:
JavaScript is turned OFF. None of the links on this concept map will
work until it is reactivated.
If you need help turning JavaScript On, click here.
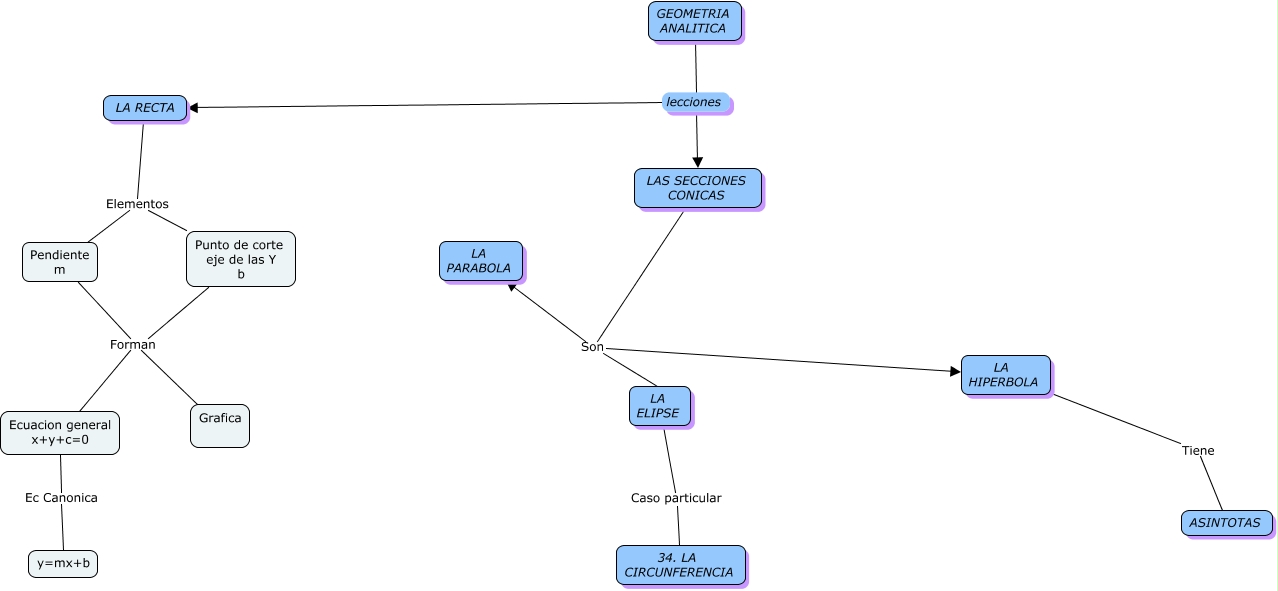
Este Cmap, tiene información relacionada con: conicas, Pendiente m Forman Ecuacion general x+y+c=0, LAS SECCIONES CONICAS Son LA PARABOLA, Ecuacion general x+y+c=0 Ec Canonica y=mx+b, Pendiente m Forman Grafica, LA RECTA Elementos Punto de corte eje de las Y b, LAS SECCIONES CONICAS Son LA ELIPSE, LA RECTA Elementos Pendiente m, LA HIPERBOLA Tiene ASINTOTAS, GEOMETRIA ANALITICA lecciones LAS SECCIONES CONICAS, Punto de corte eje de las Y b Forman Ecuacion general x+y+c=0, GEOMETRIA ANALITICA lecciones LA RECTA, Punto de corte eje de las Y b Forman Grafica, LAS SECCIONES CONICAS Son LA HIPERBOLA, LA ELIPSE Caso particular 34. LA CIRCUNFERENCIA