IHMC Public Cmaps

    Patologia e Diagnostica Edilizia

        ALBERIO-BENINI - Spalling e criptoefflorescenze su solaio e trave box.cmap
        CAVALLI PONTIROLI etereogeneità dell'alterazione cromatica su intonaco.cmap
        DEANGELIS concrezioni su laterizio faccia a vista 02.cmap
        Guerra - Vecchi Degrado intonaco controsoffitto su spazio aperto.pdf
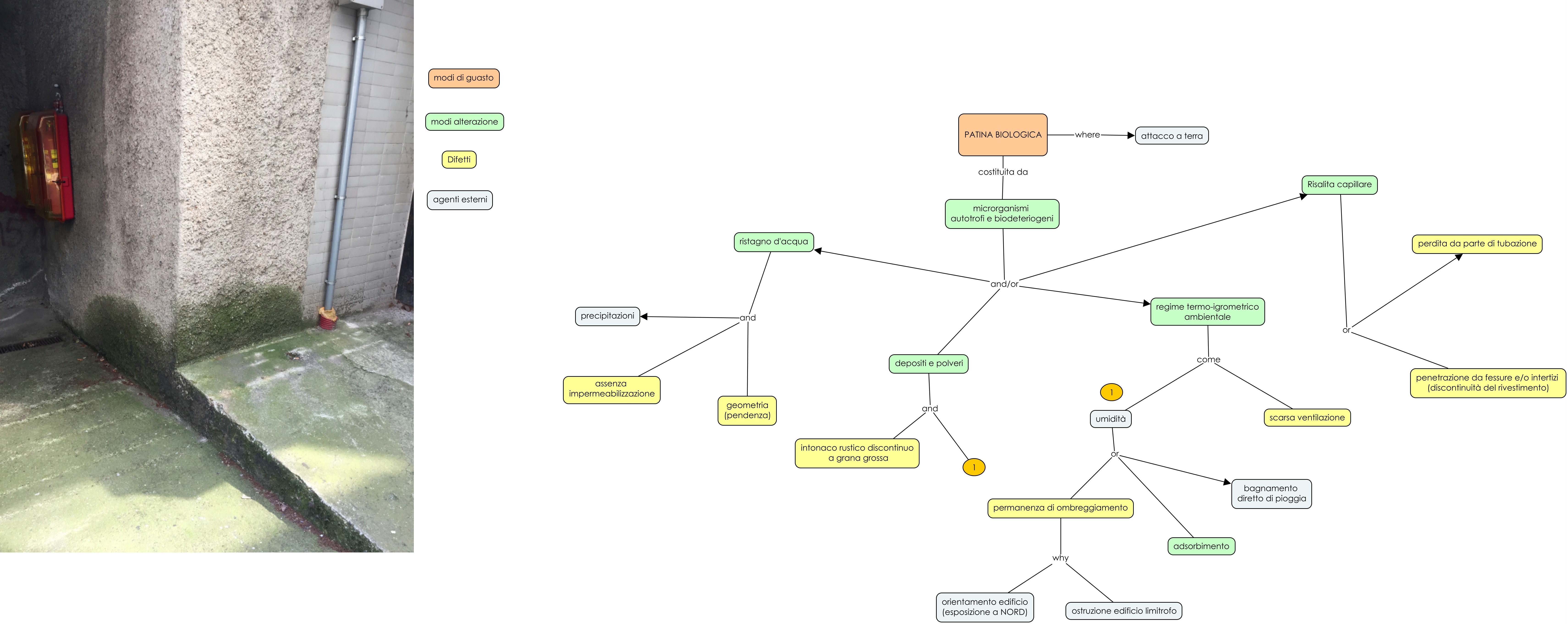
        Orfeo_Tatti Patina biologica su attacco a terra.jpg
        Valentini-Napoleone.Lacuna balcone.cmap