WARNING:
JavaScript is turned OFF. None of the links on this concept map will
work until it is reactivated.
If you need help turning JavaScript On, click here.
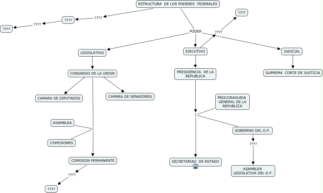
Este Cmap, tiene información relacionada con: RAIZ, PRESIDENCIA DE LA REPUBLICA I SECRETARIAS DE ESTADO, EJECUTIVO ???? PRESIDENCIA DE LA REPUBLICA, PRESIDENCIA DE LA REPUBLICA I GOBIERNO DEL D.F., CONGRESO DE LA UNION I ASAMBLEA, EJECUTIVO ???? ????, COMISION PERMANENTE ???? ????, GOBIERNO DEL D.F. ???? ASAMBLEA LEGISLATIVA DEL D.F., JUDICIAL ???? SUPREMA CORTE DE JUSTICIA, CONGRESO DE LA UNION I COMISIONES, ESTRUCTURA DE LOS PODERES FEDERALES PODER EJECUTIVO, ESTRUCTURA DE LOS PODERES FEDERALES ???? ????, PRESIDENCIA DE LA REPUBLICA I PROCORADURIA GENERAL DE LA REPUBLICA, ESTRUCTURA DE LOS PODERES FEDERALES PODER JUDICIAL, ???? ???? ????, ESTRUCTURA DE LOS PODERES FEDERALES PODER LEGISLATIVO, CONGRESO DE LA UNION ???? CAMARA DE SENADORES, CONGRESO DE LA UNION I COMISION PERMANENTE, LEGISLATIVO ???? CONGRESO DE LA UNION, CONGRESO DE LA UNION ???? CAMARA DE DIPUTADOS