WARNING:
JavaScript is turned OFF. None of the links on this concept map will
work until it is reactivated.
If you need help turning JavaScript On, click here.
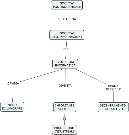
Questa Cmap, creata con IHMC CmapTools, contiene informazioni relative a: cap_4-parte6-storia, SOCIETA' POSTINDUSTRIALE SI AFFERMA SOCIETA' DELL'INFORMAZIONE, RIVOLUZIONE INFORMATICA DIVENTA IMPORTANTE SETTORE, SOCIETA' DELL'INFORMAZIONE VI E' RIVOLUZIONE INFORMATICA, RIVOLUZIONE INFORMATICA RENDE POSSIBILE DECENTRAMENTO PRODUTTIVO, IMPORTANTE SETTORE DI PRODUZIONE INDUSTRIALE, RIVOLUZIONE INFORMATICA CAMBIA MODO DI LAVORARE