WARNING:
JavaScript is turned OFF. None of the links on this concept map will
work until it is reactivated.
If you need help turning JavaScript On, click here.
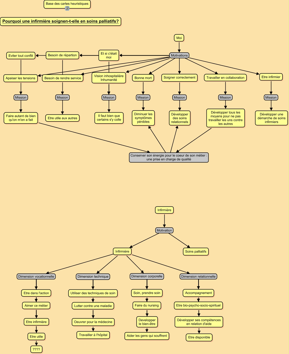
Cette carte de concepts créée avec IHMC CmapTools traite de: Infirmière Soins palliatifs Motivations, Travailler en collaboration Mission Développer tous les moyens pour ne pas travailler les uns contre les autres, Infirmière Dimension corporelle Aider les gens qui souffrent, Besoin de répartion Mission Etre utile aux autres, Moi Motivations Besoin de rendre service, Infirmière Dimension corporelle Soin, prendre soin, Eviter tout conflit Mission Faire autant de bien qu'on m'en a fait, Moi Motivations Travailler en collaboration, Infirmière Dimension technique Utiliser des techniques de soin, Etre infirmier Mission Développer une démarche de soins infirmiers, Moi Motivations Eviter tout conflit, Infirmière Dimension corporelle Developper le bien-être, Faire autant de bien qu'on m'en a fait Conserver son énergie pour le coeur de son métier : une prise en charge de qualité Diminuer les symptômes pénibles, Infirmière Dimension relationnelle Etre disponible, Infirmière Dimension vocationnelle Etre utile, Faire autant de bien qu'on m'en a fait Conserver son énergie pour le coeur de son métier : une prise en charge de qualité Développer des soins relationnels, Moi Motivations Besoin de répartion, Bonne mort Mission Diminuer les symptômes pénibles, Infirmière Dimension relationnelle Etre bio-psycho-socio-spirituel, Moi Motivations Soigner correctement, Développer tous les moyens pour ne pas travailler les uns contre les autres Conserver son énergie pour le coeur de son métier : une prise en charge de qualité Développer des soins relationnels