WARNING:
JavaScript is turned OFF. None of the links on this concept map will
work until it is reactivated.
If you need help turning JavaScript On, click here.
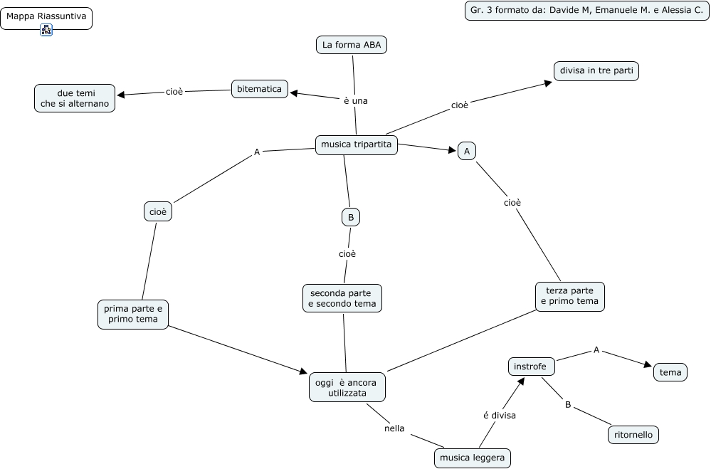
Questa Cmap, creata con IHMC CmapTools, contiene informazioni relative a: MUSICA BAROCCA LA FORMA ABA, musica leggera é divisa instrofe, cioè ???? prima parte e primo tema, La forma ABA è una musica tripartita, musica tripartita cioè divisa in tre parti, bitematica cioè due temi che si alternano, instrofe A tema, seconda parte e secondo tema ca oggi è ancora utilizzata, terza parte e primo tema ???? oggi è ancora utilizzata, A cioè terza parte e primo tema, instrofe B ritornello, B cioè seconda parte e secondo tema, prima parte e primo tema fd oggi è ancora utilizzata, oggi è ancora utilizzata nella musica leggera, La forma ABA è una bitematica, musica tripartita ???? B, musica tripartita ???? A, musica tripartita A cioè