WARNING:
JavaScript is turned OFF. None of the links on this concept map will
work until it is reactivated.
If you need help turning JavaScript On, click here.
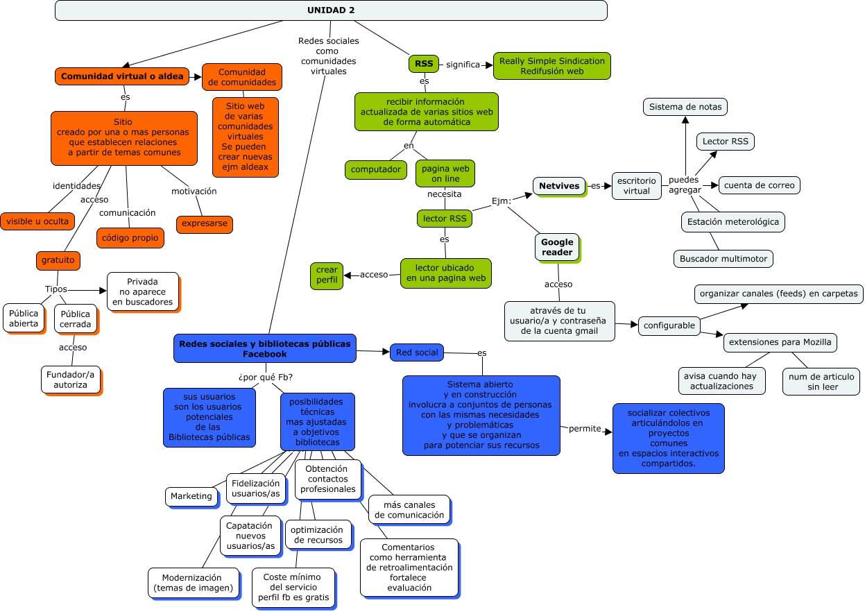
Este Cmap, tiene información relacionada con: Comunidades Virtuales_Ermina, configurable ???? organizar canales (feeds) en carpetas, recibir información actualizada de varias sitios web de forma automática en pagina web on line, posibilidades técnicas mas ajustadas a objetivos bibliotecas ???? Fidelización usuarios/as, escritorio virtual puedes agregar Sistema de notas, posibilidades técnicas mas ajustadas a objetivos bibliotecas ???? optimización de recursos, Netvives es escritorio virtual, Google reader acceso através de tu usuario/a y contraseña de la cuenta gmail, pagina web on line necesita lector RSS, Sitio creado por una o mas personas que establecen relaciones a partir de temas comunes motivación expresarse, gratuito Tipos Pública cerrada, Sitio creado por una o mas personas que establecen relaciones a partir de temas comunes acceso gratuito, configurable ???? extensiones para Mozilla, Comunidad virtual o aldea es Sitio creado por una o mas personas que establecen relaciones a partir de temas comunes, lector RSS Ejm: Google reader, Sistema abierto y en construcción involucra a conjuntos de personas con las mismas necesidades y problemáticas y que se organizan para potenciar sus recursos permite socializar colectivos articulándolos en proyectos comunes en espacios interactivos compartidos., extensiones para Mozilla ???? avisa cuando hay actualizaciones, escritorio virtual puedes agregar Estación meterológica, escritorio virtual puedes agregar Buscador multimotor, RSS es recibir información actualizada de varias sitios web de forma automática, UNIDAD 2 ???? Comunidad virtual o aldea