WARNING:
JavaScript is turned OFF. None of the links on this concept map will
work until it is reactivated.
If you need help turning JavaScript On, click here.
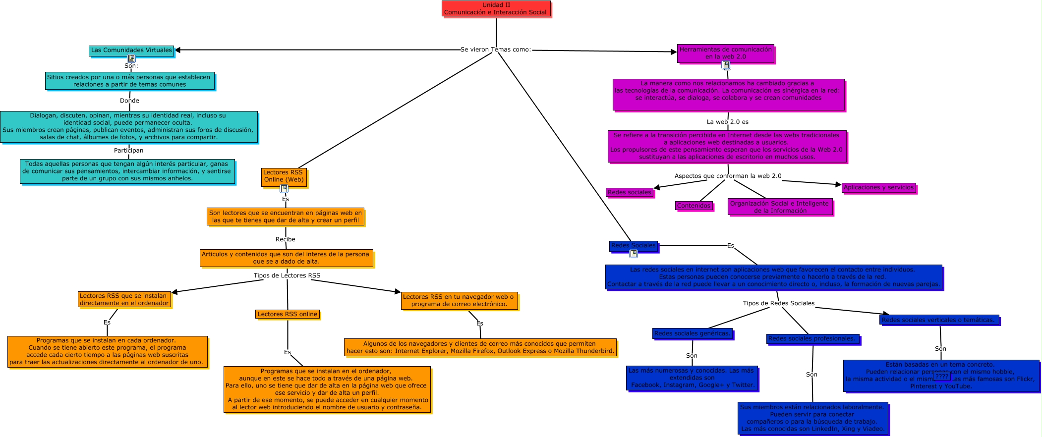
Este Cmap, tiene información relacionada con: Comunicacion e Interaccion Social, Son lectores que se encuentran en páginas web en las que te tienes que dar de alta y crear un perfil Recibe Articulos y contenidos que son del interes de la persona que se a dado de alta., Herramientas de comunicación en la web 2.0 Es La manera como nos relacionamos ha cambiado gracias a las tecnologías de la comunicación. La comunicación es sinérgica en la red: se interactúa, se dialoga, se colabora y se crean comunidades, Las redes sociales en internet son aplicaciones web que favorecen el contacto entre individuos. Estas personas pueden conocerse previamente o hacerlo a través de la red. Contactar a través de la red puede llevar a un conocimiento directo o, incluso, la formación de nuevas parejas. Tipos de Redes Sociales Redes sociales verticales o temáticas., Lectores RSS Online (Web) Es Son lectores que se encuentran en páginas web en las que te tienes que dar de alta y crear un perfil, Sitios creados por una o más personas que establecen relaciones a partir de temas comunes Donde Dialogan, discuten, opinan, mientras su identidad real, incluso su identidad social, puede permanecer oculta. Sus miembros crean páginas, publican eventos, administran sus foros de discusión, salas de chat, álbumes de fotos, y archivos para compartir., Dialogan, discuten, opinan, mientras su identidad real, incluso su identidad social, puede permanecer oculta. Sus miembros crean páginas, publican eventos, administran sus foros de discusión, salas de chat, álbumes de fotos, y archivos para compartir. Participan Todas aquellas personas que tengan algún interés particular, ganas de comunicar sus pensamientos, intercambiar información, y sentirse parte de un grupo con sus mismos anhelos., Se refiere a la transición percibida en Internet desde las webs tradicionales a aplicaciones web destinadas a usuarios. Los propulsores de este pensamiento esperan que los servicios de la Web 2.0 sustituyan a las aplicaciones de escritorio en muchos usos. Aspectos que conforman la web 2.0 Redes sociales, Redes sociales verticales o temáticas. Son Están basadas en un tema concreto. Pueden relacionar personas con el mismo hobbie, la misma actividad o el mismo rol. Las más famosas son Flickr, Pinterest y YouTube., Las redes sociales en internet son aplicaciones web que favorecen el contacto entre individuos. Estas personas pueden conocerse previamente o hacerlo a través de la red. Contactar a través de la red puede llevar a un conocimiento directo o, incluso, la formación de nuevas parejas. Tipos de Redes Sociales Redes sociales profesionales., Las Comunidades Virtuales Son: Sitios creados por una o más personas que establecen relaciones a partir de temas comunes, Articulos y contenidos que son del interes de la persona que se a dado de alta. Tipos de Lectores RSS Lectores RSS que se instalan directamente en el ordenador, Unidad II Comunicación e Interacción Social Se vieron Temas como: Lectores RSS Online (Web), Se refiere a la transición percibida en Internet desde las webs tradicionales a aplicaciones web destinadas a usuarios. Los propulsores de este pensamiento esperan que los servicios de la Web 2.0 sustituyan a las aplicaciones de escritorio en muchos usos. Aspectos que conforman la web 2.0 Aplicaciones y servicios, Las redes sociales en internet son aplicaciones web que favorecen el contacto entre individuos. Estas personas pueden conocerse previamente o hacerlo a través de la red. Contactar a través de la red puede llevar a un conocimiento directo o, incluso, la formación de nuevas parejas. Tipos de Redes Sociales Redes sociales genéricas., Unidad II Comunicación e Interacción Social Se vieron Temas como: Herramientas de comunicación en la web 2.0, Lectores RSS que se instalan directamente en el ordenador Es Programas que se instalan en cada ordenador. Cuando se tiene abierto este programa, el programa accede cada cierto tiempo a las páginas web suscritas para traer las actualizaciones directamente al ordenador de uno., Lectores RSS en tu navegador web o programa de correo electrónico. Es Algunos de los navegadores y clientes de correo más conocidos que permiten hacer esto son: Internet Explorer, Mozilla Firefox, Outlook Express o Mozilla Thunderbird., Articulos y contenidos que son del interes de la persona que se a dado de alta. Tipos de Lectores RSS Lectores RSS online, Se refiere a la transición percibida en Internet desde las webs tradicionales a aplicaciones web destinadas a usuarios. Los propulsores de este pensamiento esperan que los servicios de la Web 2.0 sustituyan a las aplicaciones de escritorio en muchos usos. Aspectos que conforman la web 2.0 Organización Social e Inteligente de la Información, Unidad II Comunicación e Interacción Social Se vieron Temas como: Las Comunidades Virtuales