WARNING:
JavaScript is turned OFF. None of the links on this concept map will
work until it is reactivated.
If you need help turning JavaScript On, click here.
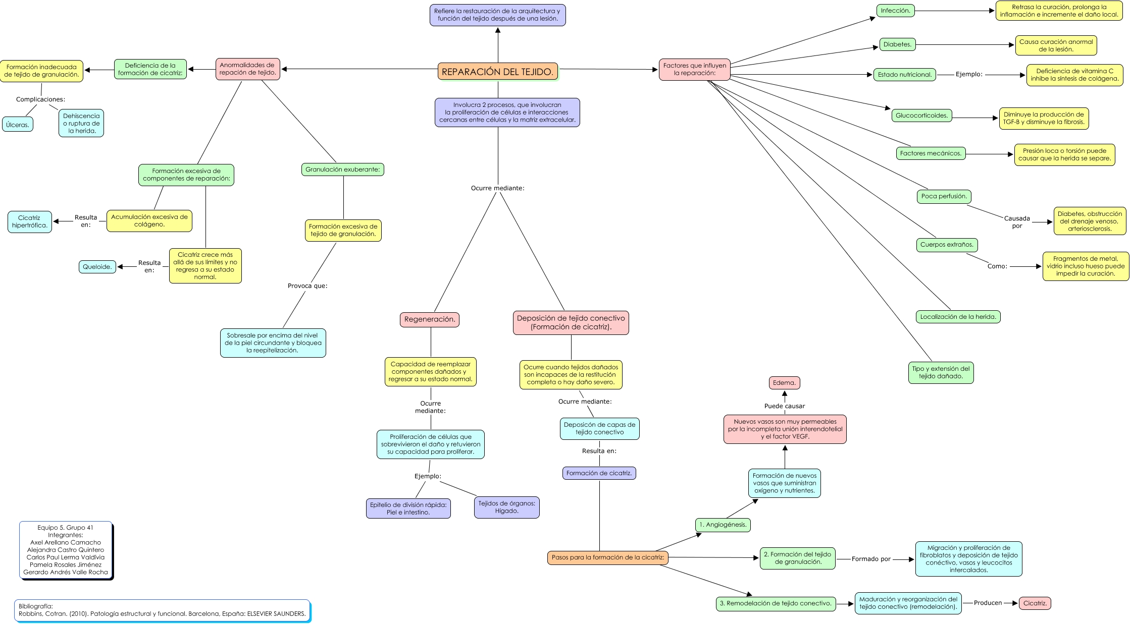
Este Cmap, tiene información relacionada con: Patologia reparación, Deficiencia de la formación de cicatriz: ???? Formación inadecuada de tejido de granulación., Acumulación excesiva de colágeno. Resulta en: Cicatriz hipertrófica., REPARACIÓN DEL TEJIDO. ???? Factores que influyen la reparación:, Formación de cicatriz. ???? Pasos para la formación de la cicatriz:, Anormalidades de repación de tejido. ???? Granulación exuberante:, Formación de nuevos vasos que suministran oxígeno y nutrientes. ???? Nuevos vasos son muy permeables por la incompleta unión interendotelial y el factor VEGF., Regeneración. ???? Capacidad de reemplazar componentes dañados y regresar a su estado normal., Factores que influyen la reparación: ???? Diabetes., Factores mecánicos. ???? Presión loca o torsión puede causar que la herida se separe., Proliferación de células que sobrevivieron el daño y retuvieron su capacidad para proliferar. Ejemplo: Epitelio de división rápida: Piel e intestino., Factores que influyen la reparación: ???? Poca perfusión., Capacidad de reemplazar componentes dañados y regresar a su estado normal. Ocurre mediante: Proliferación de células que sobrevivieron el daño y retuvieron su capacidad para proliferar., Cicatriz crece más allá de sus límites y no regresa a su estado normal. Resulta en: Queloide., 3. Remodelación de tejido conectivo. ???? Maduración y reorganización del tejido conectivo (remodelación)., Glucocorticoides. ???? Diminuye la producción de TGF-B y disminuye la fibrosis., REPARACIÓN DEL TEJIDO. ???? Refiere la restauración de la arquitectura y función del tejido después de una lesión., Anormalidades de repación de tejido. ???? Formación excesiva de componentes de reparación:, Formación inadecuada de tejido de granulación. Complicaciones: Dehiscencia o ruptura de la herida., Factores que influyen la reparación: ???? Localización de la herida., Factores que influyen la reparación: ???? Tipo y extensión del tejido dañado.