WARNING:
JavaScript is turned OFF. None of the links on this concept map will
work until it is reactivated.
If you need help turning JavaScript On, click here.
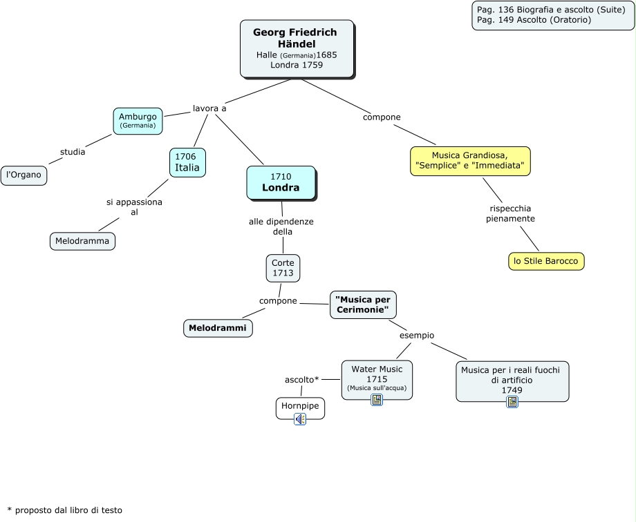
Questa Cmap, creata con IHMC CmapTools, contiene informazioni relative a: L12 Georg Friedrich Händel, "Musica per Cerimonie" esempio Water Music 1715 (Musica sull'acqua), Corte 1713 compone Melodrammi, 1706 Italia si appassiona al Melodramma, Georg Friedrich Händel Halle (Germania)1685 Londra 1759 compone Musica Grandiosa, "Semplice" e "Immediata", Water Music 1715 (Musica sull'acqua) ascolto* Hornpipe, Georg Friedrich Händel Halle (Germania)1685 Londra 1759 lavora a Amburgo (Germania), Georg Friedrich Händel Halle (Germania)1685 Londra 1759 lavora a 1706 Italia, Amburgo (Germania) studia l'Organo, Georg Friedrich Händel Halle (Germania)1685 Londra 1759 lavora a 1710 Londra, Corte 1713 compone "Musica per Cerimonie", "Musica per Cerimonie" esempio Musica per i reali fuochi di artificio 1749, 1710 Londra alle dipendenze della Corte 1713, Musica Grandiosa, "Semplice" e "Immediata" rispecchia pienamente lo Stile Barocco