WARNING:
JavaScript is turned OFF. None of the links on this concept map will
work until it is reactivated.
If you need help turning JavaScript On, click here.
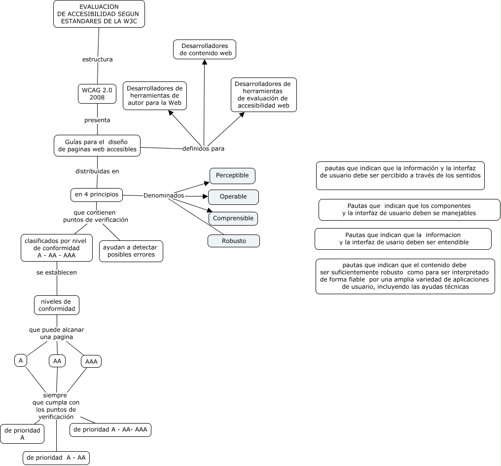
Este Cmap, tiene información relacionada con: EVALUACION DE ACCESIBILIDAD, Guías para el diseño de paginas web accesibles definidos para Desarrolladores de contenido web, A siempre que cumpla con los puntos de verificaciión de prioridad A, A siempre que cumpla con los puntos de verificaciión de prioridad A - AA- AAA, clasificados por nivel de conformidad A - AA - AAA se establecen niveles de conformidad, AAA siempre que cumpla con los puntos de verificaciión de prioridad A - AA- AAA, en 4 principios que contienen puntos de verificación ayudan a detectar posibles errores, en 4 principios Denominados Robusto, Guías para el diseño de paginas web accesibles distribuidas en en 4 principios, AAA siempre que cumpla con los puntos de verificaciión de prioridad A, AA siempre que cumpla con los puntos de verificaciión de prioridad A - AA- AAA, Guías para el diseño de paginas web accesibles definidos para Desarrolladores de herramientas de autor para la Web, A siempre que cumpla con los puntos de verificaciión de prioridad A - AA, niveles de conformidad que puede alcanar una pagina AAA, AAA siempre que cumpla con los puntos de verificaciión de prioridad A - AA, EVALUACION DE ACCESIBILIDAD SEGUN ESTANDARES DE LA W3C estructura WCAG 2.0 2008, en 4 principios que contienen puntos de verificación clasificados por nivel de conformidad A - AA - AAA, AA siempre que cumpla con los puntos de verificaciión de prioridad A, Guías para el diseño de paginas web accesibles definidos para Desarrolladores de herramientas de evaluación de accesibilidad web, niveles de conformidad que puede alcanar una pagina AA, en 4 principios Denominados Operable