WARNING:
JavaScript is turned OFF. None of the links on this concept map will
work until it is reactivated.
If you need help turning JavaScript On, click here.
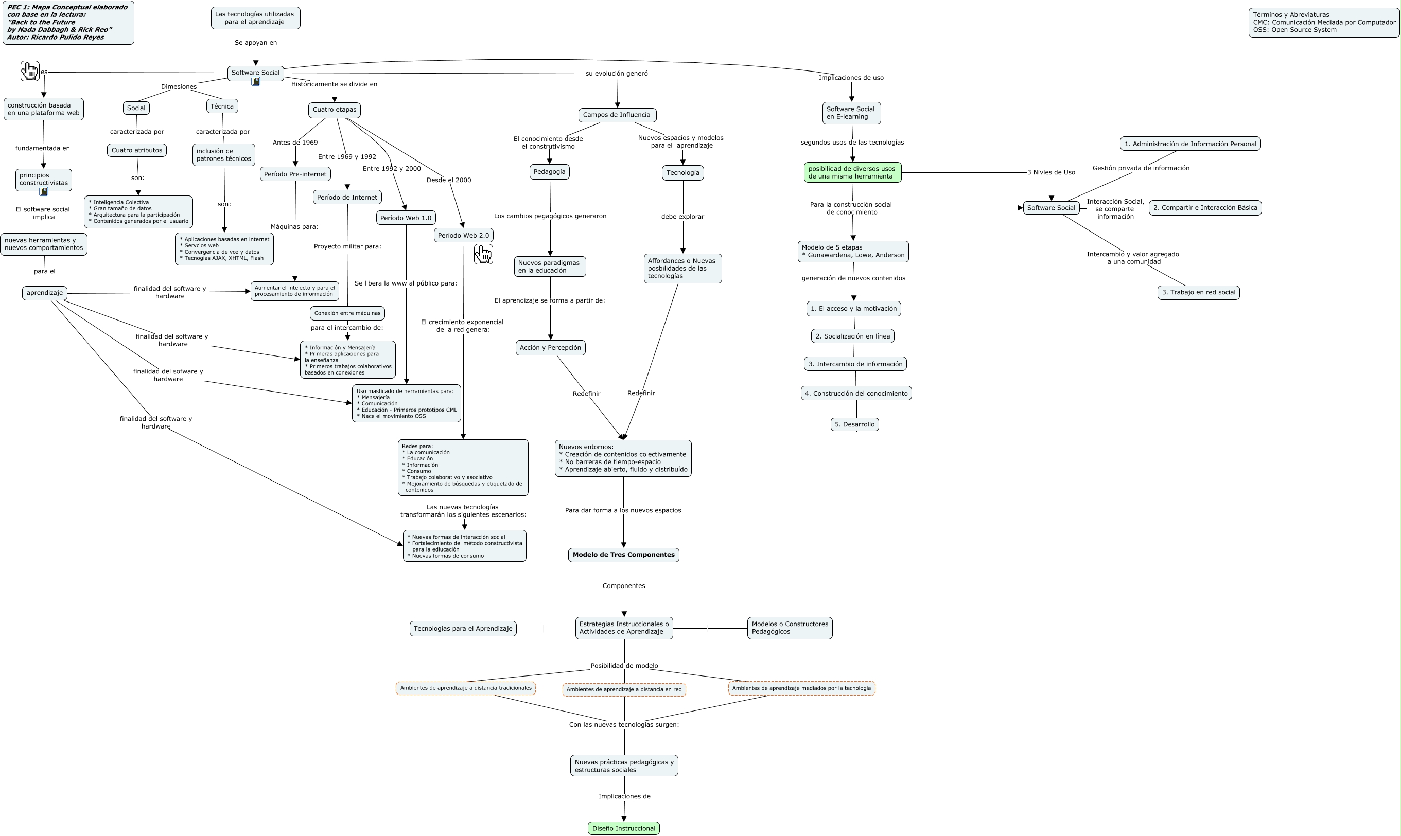
Este Cmap, tiene información relacionada con: PEC 1 BACK TO THE FUTURE Tecnologías aplicadas al aprendizaje, inclusión de patrones técnicos son: * Aplicaciones basadas en internet * Servcios web * Convergencia de voz y datos * Tecnogías AJAX, XHTML, Flash, Acción y Percepción Redefinir Nuevos entornos: * Creación de contenidos colectivamente * No barreras de tiempo-espacio * Aprendizaje abierto, fluido y distribuído, Software Social Históricamente se divide en Cuatro etapas, Período Web 2.0 El crecimiento exponencial de la red genera: Redes para: * La comunicación * Educación * Información * Consumo * Trabajo colaborativo y asociativo * Mejoramiento de búsquedas y etiquetado de contenidos, posibilidad de diversos usos de una misma herramienta Para la construcción social de conocimiento Software Social, Software Social Dimesiones Técnica, Nuevos paradigmas en la educación El aprendizaje se forma a partir de: Acción y Percepción, Cuatro etapas Entre 1969 y 1992 Período de Internet, Campos de Influencia El conocimiento desde el construtivismo Pedagogía, Cuatro etapas Antes de 1969 Período Pre-internet, Social caracterizada por Cuatro atributos, Ambientes de aprendizaje a distancia en red Con las nuevas tecnologías surgen: Ambientes de aprendizaje a distancia tradicionales, Estrategias Instruccionales o Actividades de Aprendizaje Modelos o Constructores Pedagógicos, Técnica caracterizada por inclusión de patrones técnicos, Modelo de 5 etapas * Gunawardena, Lowe, Anderson generación de nuevos contenidos 1. El acceso y la motivación, Nuevos entornos: * Creación de contenidos colectivamente * No barreras de tiempo-espacio * Aprendizaje abierto, fluido y distribuído Para dar forma a los nuevos espacios Modelo de Tres Componentes, Ambientes de aprendizaje a distancia en red Con las nuevas tecnologías surgen: Ambientes de aprendizaje mediados por la tecnología, nuevas herramientas y nuevos comportamientos para el aprendizaje, Redes para: * La comunicación * Educación * Información * Consumo * Trabajo colaborativo y asociativo * Mejoramiento de búsquedas y etiquetado de contenidos Las nuevas tecnologías transformarán los siguientes escenarios: * Nuevas formas de interacción social * Fortalecimiento del método constructivista para la ediucación * Nuevas formas de consumo, posibilidad de diversos usos de una misma herramienta Para la construcción social de conocimiento Modelo de 5 etapas * Gunawardena, Lowe, Anderson