WARNING:
JavaScript is turned OFF. None of the links on this concept map will
work until it is reactivated.
If you need help turning JavaScript On, click here.
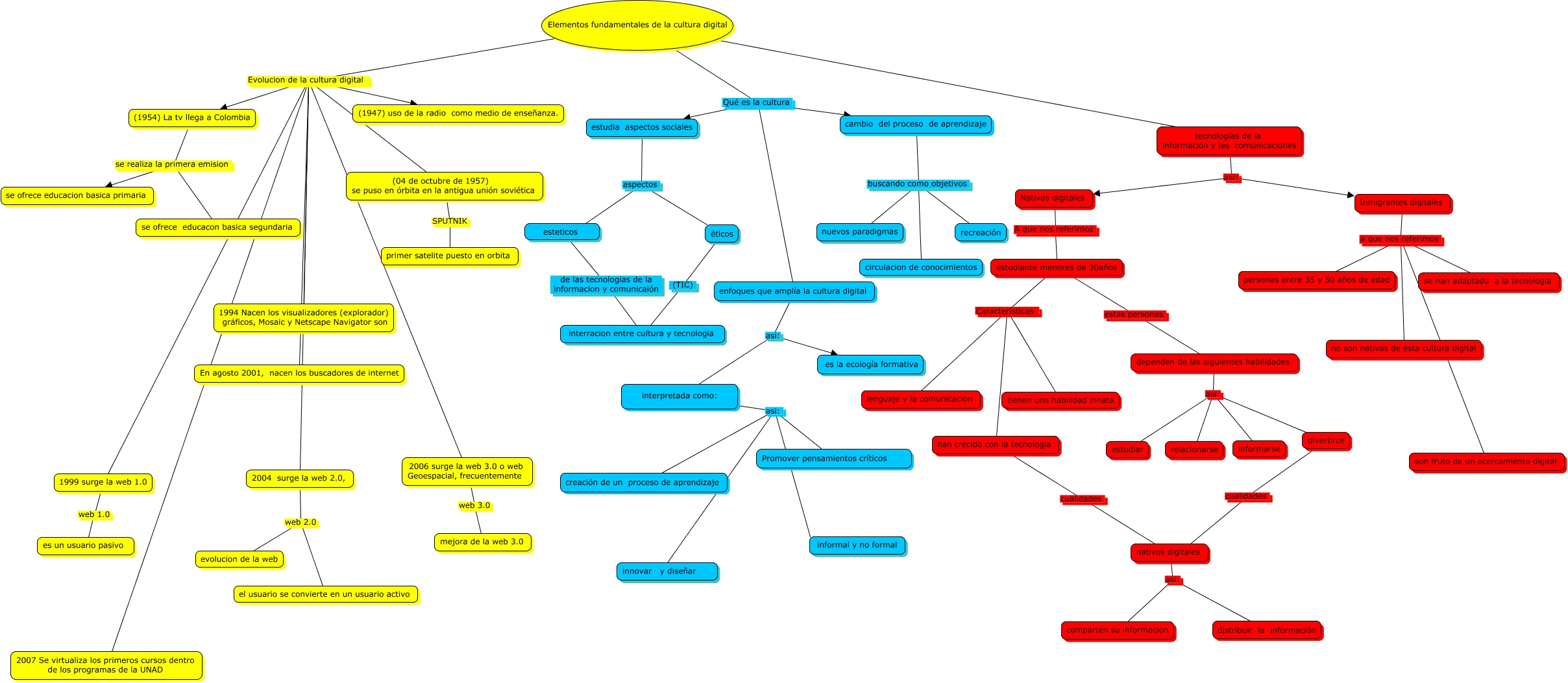
Este Cmap, tiene información relacionada con: RAMIREZ BETANCOURT, Elementos fundamentales de la cultura digital Evolucion de la cultura digital (1947) uso de la radio como medio de enseñanza., Elementos fundamentales de la cultura digital Evolucion de la cultura digital (1954) La tv llega a Colombia, enfoques que amplía la cultura digital asi: interpretada como:, Elementos fundamentales de la cultura digital Evolucion de la cultura digital 2004 surge la web 2.0,, interpretada como: asi: informal y no formal, interpretada como: asi: Promover pensamientos críticos, Elementos fundamentales de la cultura digital Evolucion de la cultura digital 2007 Se virtualiza los primeros cursos dentro de los programas de la UNAD, cambio del proceso de aprendizaje buscando como objetivos nuevos paradigmas, (1954) La tv llega a Colombia se realiza la primera emision se ofrece educacon basica segundaria, enfoques que amplía la cultura digital asi: es la ecología formativa, nativos digitales asi: distribuir la información, Inmigrantes digitales a que nos referimos no son nativos de esta cultura digital, Elementos fundamentales de la cultura digital Qué es la cultura estudia aspectos sociales, estudiante menores de 30años Características tienen una habilidad innata, Elementos fundamentales de la cultura digital Evolucion de la cultura digital (04 de octubre de 1957) se puso en órbita en la antigua unión soviética, cambio del proceso de aprendizaje buscando como objetivos recreación, 2006 surge la web 3.0 o web Geoespacial, frecuentemente web 3.0 mejora de la web 3.0, dependen de las siguientes habilidades asi: divertirce, tecnologías de la información y las comunicaciones asi: Inmigrantes digitales, esteticos de las tecnologias de la informacion y comunicaión interracion entre cultura y tecnologia