WARNING:
JavaScript is turned OFF. None of the links on this concept map will
work until it is reactivated.
If you need help turning JavaScript On, click here.
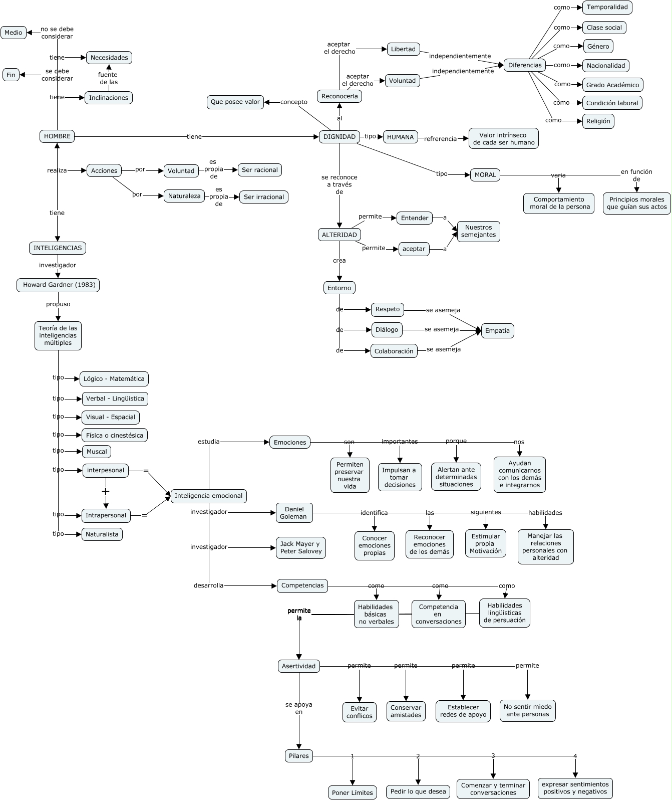
Este Cmap, tiene información relacionada con: U22, Diferencias como Condición laboral, Respeto se asemeja Empatía, DIGNIDAD concepto Que posee valor, Teoría de las inteligencias múltiples tipo Física o cinestésica, Entender a Nuestros semejantes, DIGNIDAD al Reconocerla, Teoría de las inteligencias múltiples tipo Verbal - Lingüistica, HOMBRE tiene Necesidades, MORAL varia Comportamiento moral de la persona, Inteligencia emocional desarrolla Competencias, Daniel Goleman las Reconocer emociones de los demás, Teoría de las inteligencias múltiples tipo Intrapersonal, Competencias como Habilidades básicas no verbales, Asertividad permite Establecer redes de apoyo, Emociones porque Alertan ante determinadas situaciones, Pilares 3 Comenzar y terminar conversaciones, interpesonal = Inteligencia emocional, Competencias como Habilidades lingüisticas de persuación, Competencia en conversaciones permite la Asertividad, Howard Gardner (1983) propuso Teoría de las inteligencias múltiples