WARNING:
JavaScript is turned OFF. None of the links on this concept map will
work until it is reactivated.
If you need help turning JavaScript On, click here.
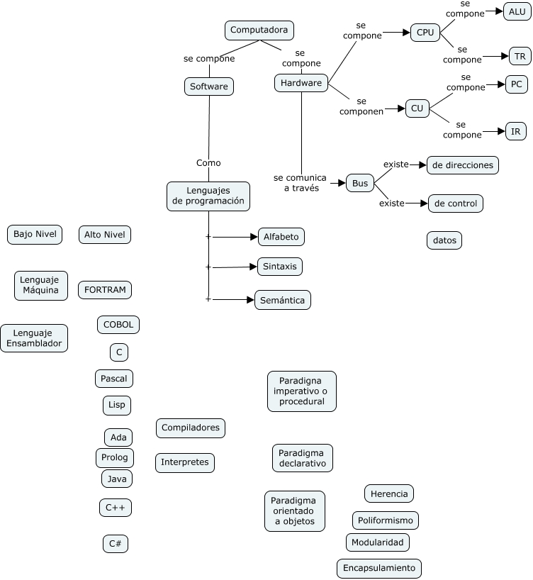
Este Cmap, tiene información relacionada con: ModVonNeumann, CPU se compone ALU, Software Como Lenguajes de programación, Hardware se comunica a través Bus, Computadora se compone Hardware, Bus existe de control, CU se compone PC, Lenguajes de programación + Semántica, Bus existe de direcciones, Lenguajes de programación + Alfabeto, CPU se compone TR, Hardware se componen CU, Lenguajes de programación + Sintaxis, Computadora se compone Software, Hardware se compone CPU, CU se compone IR