WARNING:
JavaScript is turned OFF. None of the links on this concept map will
work until it is reactivated.
If you need help turning JavaScript On, click here.
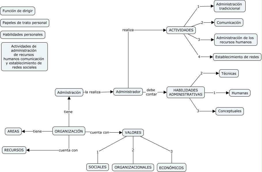
Este Cmap, tiene información relacionada con: Organización2, VALORES 1 SOCIALES, ACTIVIDADES 3 Administración de los recursos humanos, Administrador debe contar HABILIDADES ADMINISTRATIVAS, ACTIVIDADES 4 Establecimiento de redes, Administrador realiza ACTIVIDADES, ORGANIZACIÓN tiene AREAS, Admiistración la realiza Administrador, ACTIVIDADES 1 Administración tradicicional, ORGANIZACIÓN cuenta con RECURSOS, VALORES 3 ECONÓMICOS, HABILIDADES ADMINISTRATIVAS 3 Conceptuales, ACTIVIDADES 2 Comunicación, VALORES 2 ORGANIZACIONALES, ORGANIZACIÓN cuenta con VALORES, HABILIDADES ADMINISTRATIVAS 1 Humanas, ORGANIZACIÓN tiene Admiistración, HABILIDADES ADMINISTRATIVAS 2 Técnicas