WARNING:
JavaScript is turned OFF. None of the links on this concept map will
work until it is reactivated.
If you need help turning JavaScript On, click here.
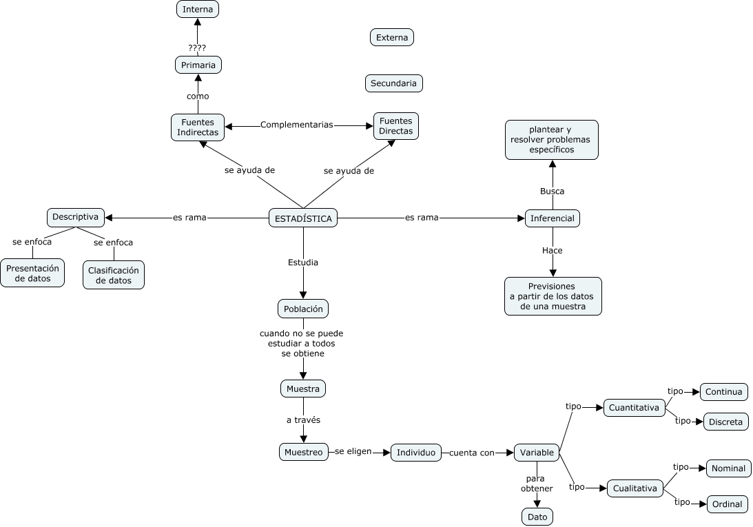
Este Cmap, tiene información relacionada con: U1Estadística, Muestra a través Muestreo, Fuentes Indirectas como Primaria, Descriptiva se enfoca Presentación de datos, Variable tipo Cuantitativa, Cuantitativa tipo Continua, Individuo cuenta con Variable, Primaria ???? Interna, ESTAD�?STICA Estudia Población, Variable para obtener Dato, Muestreo se eligen Individuo, ESTAD�?STICA se ayuda de Fuentes Indirectas, Inferencial Hace Previsiones a partir de los datos de una muestra, Inferencial Busca plantear y resolver problemas específicos, Cuantitativa tipo Discreta, Variable tipo Cualitativa, ESTAD�?STICA es rama Inferencial, Población cuando no se puede estudiar a todos se obtiene Muestra, ESTAD�?STICA es rama Descriptiva, Cualitativa tipo Nominal, Cualitativa tipo Ordinal