WARNING:
JavaScript is turned OFF. None of the links on this concept map will
work until it is reactivated.
If you need help turning JavaScript On, click here.
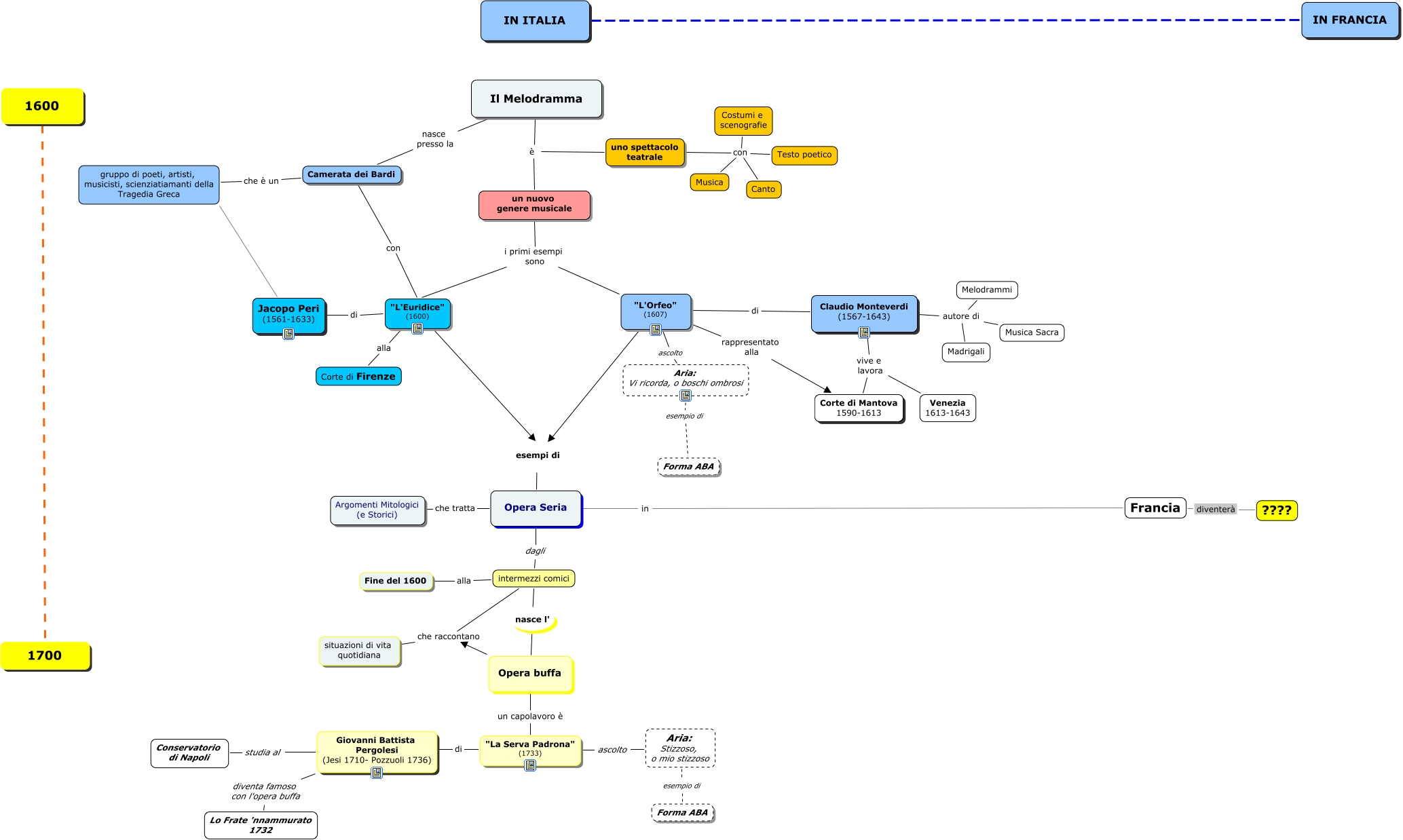
Questa Cmap, creata con IHMC CmapTools, contiene informazioni relative a: L10P1 Il Melodramma, uno spettacolo teatrale con Musica, Claudio Monteverdi (1567-1643) autore di Musica Sacra, uno spettacolo teatrale con Costumi e scenografie, Camerata dei Bardi con "L'Euridice" (1600), intermezzi comici alla Fine del 1600, Opera Seria che tratta Argomenti Mitologici (e Storici), uno spettacolo teatrale con Testo poetico, Aria: Vi ricorda, o boschi ombrosi esempio di Forma ABA, "La Serva Padrona" (1733) di Giovanni Battista Pergolesi (Jesi 1710- Pozzuoli 1736), "L'Orfeo" (1607) ascolto Aria: Vi ricorda, o boschi ombrosi, uno spettacolo teatrale con Canto, "L'Orfeo" (1607) rappresentato alla Corte di Mantova 1590-1613, intermezzi comici nasce l' Opera buffa, Giovanni Battista Pergolesi (Jesi 1710- Pozzuoli 1736) diventa famoso con l'opera buffa Lo Frate 'nnammurato 1732, intermezzi comici che raccontano situazioni di vita quotidiana, un nuovo genere musicale i primi esempi sono "L'Euridice" (1600), Aria: Stizzoso, o mio stizzoso esempio di Forma ABA, "L'Orfeo" (1607) esempi di Opera Seria, IN ITALIA IN FRANCIA, Opera Seria dagli intermezzi comici