WARNING:
JavaScript is turned OFF. None of the links on this concept map will
work until it is reactivated.
If you need help turning JavaScript On, click here.
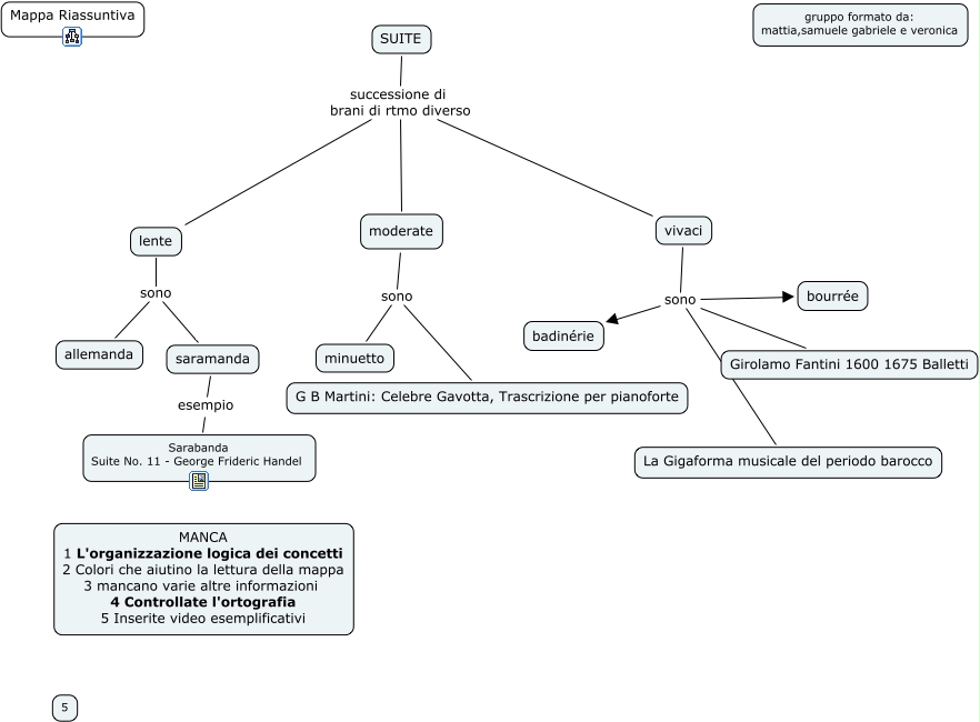
Questa Cmap, creata con IHMC CmapTools, contiene informazioni relative a: L12P3 La Suite, saramanda esempio Sarabanda Suite No. 11 - George Frideric Handel, moderate sono minuetto, vivaci sono bourrée, vivaci sono Girolamo Fantini 1600 1675 Balletti, lente sono saramanda, SUITE successione di brani di rtmo diverso lente, vivaci sono badinérie, vivaci sono La Gigaforma musicale del periodo barocco, moderate sono G B Martini: Celebre Gavotta, Trascrizione per pianoforte, lente sono allemanda, SUITE successione di brani di rtmo diverso vivaci, SUITE successione di brani di rtmo diverso moderate