WARNING:
JavaScript is turned OFF. None of the links on this concept map will
work until it is reactivated.
If you need help turning JavaScript On, click here.
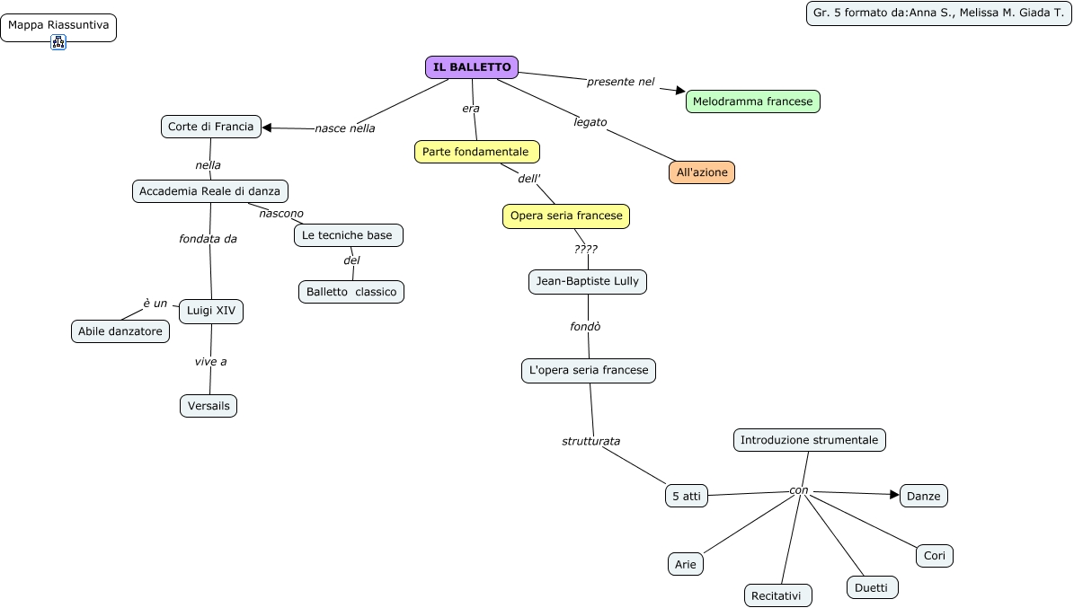
Questa Cmap, creata con IHMC CmapTools, contiene informazioni relative a: L12P1 e 2 La nascita del Balletto, 5 atti con Arie, Accademia Reale di danza nascono Le tecniche base, Luigi XIV è un Abile danzatore, Introduzione strumentale con Recitativi, 5 atti con Danze, IL BALLETTO era Parte fondamentale, Introduzione strumentale con Duetti, IL BALLETTO legato All'azione, Jean-Baptiste Lully fondò L'opera seria francese, Parte fondamentale dell' Opera seria francese, Introduzione strumentale con Danze, 5 atti con Cori, 5 atti con Recitativi, IL BALLETTO presente nel Melodramma francese, 5 atti con Duetti, Accademia Reale di danza fondata da Luigi XIV, Introduzione strumentale con Cori, Opera seria francese ???? Jean-Baptiste Lully, Introduzione strumentale con Arie, L'opera seria francese strutturata 5 atti