WARNING:
JavaScript is turned OFF. None of the links on this concept map will
work until it is reactivated.
If you need help turning JavaScript On, click here.
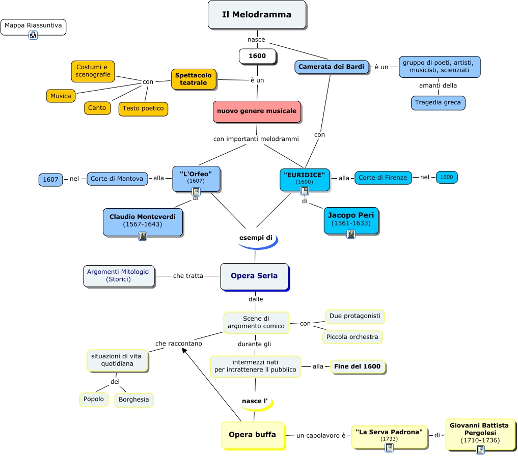
Questa Cmap, creata con IHMC CmapTools, contiene informazioni relative a: L10P1 Il Melodramma, gruppo di poeti, artisti, musicisti, scienziati amanti della Tragedia greca, Camerata dei Bardi con "EURIDICE" (1600), intermezzi nati per intrattenere il pubblico alla Fine del 1600, Opera Seria che tratta Argomenti Mitologici (Storici), "L'Orfeo" (1607) alla Corte di Mantova, Scene di argomento comico con Due protagonisti, "La Serva Padrona" (1733) di Giovanni Battista Pergolesi (1710-1736), Spettacolo teatrale con Testo poetico, intermezzi nati per intrattenere il pubblico nasce l' Opera buffa, situazioni di vita quotidiana del Borghesia, nuovo genere musicale con importanti melodrammi "EURIDICE" (1600), Spettacolo teatrale con Costumi e scenografie, Il Melodramma nasce Camerata dei Bardi, Corte di Mantova nel 1607, "EURIDICE" (1600) alla Corte di Firenze, Opera Seria dalle Scene di argomento comico, "L'Orfeo" (1607) esempi di Opera Seria, Corte di Firenze nel 1600, nuovo genere musicale con importanti melodrammi "L'Orfeo" (1607), "EURIDICE" (1600) di Jacopo Peri (1561-1633)