WARNING:
JavaScript is turned OFF. None of the links on this concept map will
work until it is reactivated.
If you need help turning JavaScript On, click here.
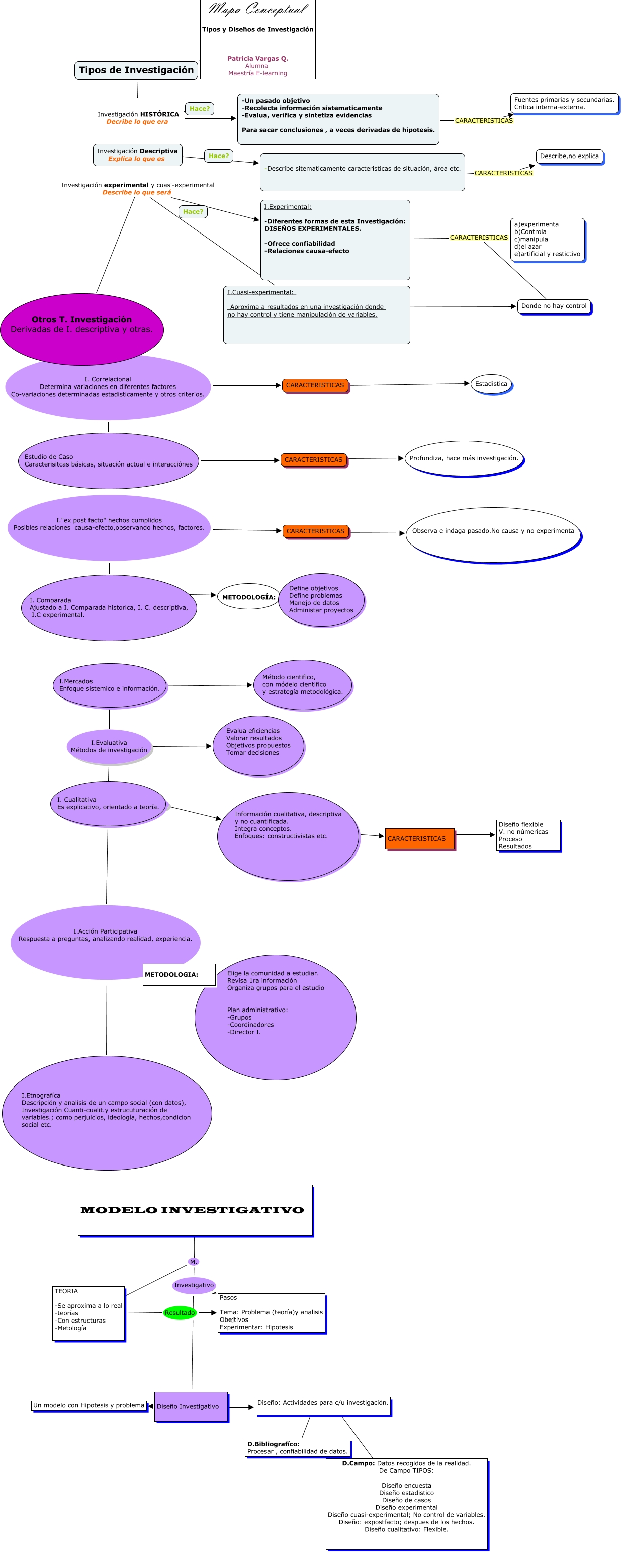
Este Cmap, tiene información relacionada con: Tipos Modelos de Investigación PATRICIA VARGAS Q, CARACTERISTICAS ???? Observa e indaga pasado.No causa y no experimenta, Diseño Investigativo ???? Diseño: Actividades para c/u investigación., Información cualitativa, descriptiva y no cuantificada. Integra conceptos. Enfoques: constructivistas etc. ???? CARACTERISTICAS, I.Cuasi-experimental: -Aproxima a resultados en una investigación donde no hay control y tiene manipulación de variables. ???? Donde no hay control, I.Mercados Enfoque sistemico e información. I.Evaluativa Métodos de investigación I. Cualitativa Es explicativo, orientado a teoría., I.Mercados Enfoque sistemico e información. ???? Método cientifico, con módelo cientifico y estrategía metodológica., CARACTERISTICAS ???? <math xmlns="http://www.w3.org/1998/Math/MathML"> <mrow> <mtable> <mtr> <mtd> <mtext> Diseño flexible
V. no númericas
Proceso
Resultados </mtext> </mtd> <mtd> <mtext> </mtext> </mtd> </mtr> </mtable> </mrow> </math>, Investigación Descriptiva Explica lo que es Investigación experimental y cuasi-experimental Describe lo que será I.Experimental: -Diferentes formas de esta Investigación: DISEÑOS EXPERIMENTALES. -Ofrece confiabilidad -Relaciones causa-efecto, I. Comparada Ajustado a I. Comparada historica, I. C. descriptiva, I.C experimental. I. Mercados I.Mercados Enfoque sistemico e información., CARACTERISTICAS ???? Estadistica, Investigación Descriptiva Explica lo que es Investigación experimental y cuasi-experimental Describe lo que será Otros T. Investigación Derivadas de I. descriptiva y otras., I.Experimental: -Diferentes formas de esta Investigación: DISEÑOS EXPERIMENTALES. -Ofrece confiabilidad -Relaciones causa-efecto CARACTERISTICAS a)experimenta b)Controla c)manipula d)el azar e)artificial y restictivo, -Un pasado objetivo -Recolecta información sistematicamente -Evalua, verifica y sintetiza evidencias Para sacar conclusiones , a veces derivadas de hipotesis. CARACTERISTICAS Fuentes primarias y secundarias. Critica interna-externa., Diseño Investigativo ???? Un modelo con Hipotesis y problema, I. Comparada Ajustado a I. Comparada historica, I. C. descriptiva, I.C experimental. ???? METODOLOGÍA:, Investigación Descriptiva Explica lo que es Investigación experimental y cuasi-experimental Describe lo que será I.Cuasi-experimental: -Aproxima a resultados en una investigación donde no hay control y tiene manipulación de variables., Tipos de Investigación Investigación HISTÓRICA Decribe lo que era Hace?, Diseño: Actividades para c/u investigación. ???? D.Campo: Datos recogidos de la realidad. De Campo TIPOS: Diseño encuesta Diseño estadistico Diseño de casos Diseño experimental Diseño cuasi-experimental; No control de variables. Diseño: expostfacto; despues de los hechos. Diseño cualitativo: Flexible., I.Experimental: -Diferentes formas de esta Investigación: DISEÑOS EXPERIMENTALES. -Ofrece confiabilidad -Relaciones causa-efecto CARACTERISTICAS Donde no hay control, METODOLOGÍA: d Define objetivos Define problemas Manejo de datos Administar proyectos