WARNING:
JavaScript is turned OFF. None of the links on this concept map will
work until it is reactivated.
If you need help turning JavaScript On, click here.
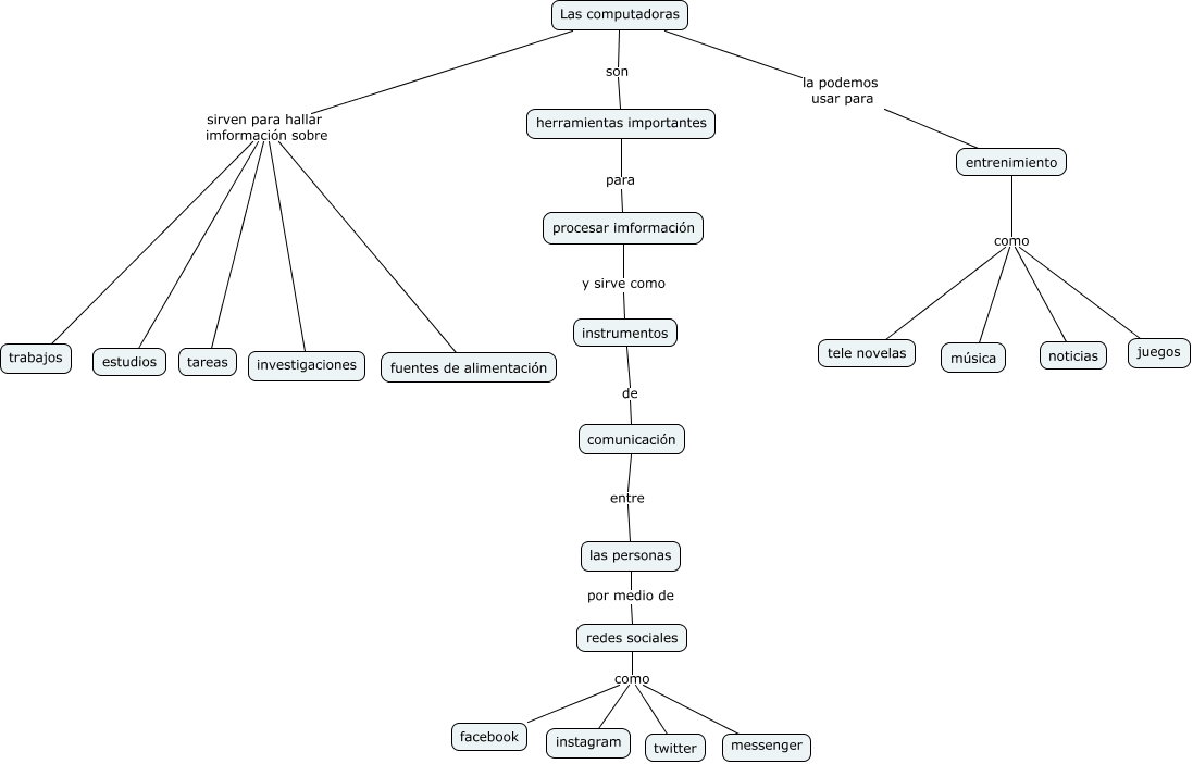
Este Cmap, tiene información relacionada con: La Computadora, las personas por medio de redes sociales, entrenimiento como juegos, redes sociales como twitter, Las computadoras sirven para hallar imformación sobre trabajos, entrenimiento como tele novelas, comunicación entre las personas, procesar imformación y sirve como instrumentos, Las computadoras sirven para hallar imformación sobre estudios, Las computadoras sirven para hallar imformación sobre investigaciones, herramientas importantes para procesar imformación, Las computadoras sirven para hallar imformación sobre fuentes de alimentación, redes sociales como instagram, entrenimiento como noticias, redes sociales como messenger, entrenimiento como música, redes sociales como facebook, instrumentos de comunicación, Las computadoras son herramientas importantes, Las computadoras sirven para hallar imformación sobre tareas, Las computadoras la podemos usar para entrenimiento