WARNING:
JavaScript is turned OFF. None of the links on this concept map will
work until it is reactivated.
If you need help turning JavaScript On, click here.
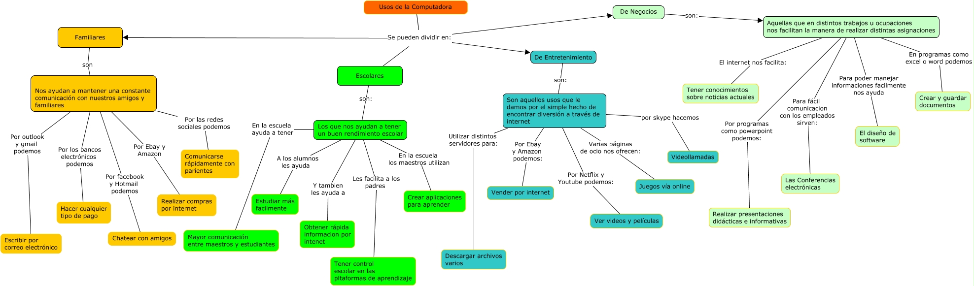
Este Cmap, tiene información relacionada con: Funciones de la computadora, Escolares son: Los que nos ayudan a tener un buen rendimiento escolar, Nos ayudan a mantener una constante comunicación con nuestros amigos y familiares Por facebook y Hotmail podemos Chatear con amigos, Aquellas que en distintos trabajos u ocupaciones nos facilitan la manera de realizar distintas asignaciones Por programas como powerpoint podemos: Realizar presentaciones didácticas e informativas, Usos de la Computadora Se pueden dividir en: De Negocios, Son aquellos usos que le damos por el simple hecho de encontrar diversión a través de internet por skype hacemos Videollamadas, De Entretenimiento son: Son aquellos usos que le damos por el simple hecho de encontrar diversión a través de internet, De Negocios son: Aquellas que en distintos trabajos u ocupaciones nos facilitan la manera de realizar distintas asignaciones, Los que nos ayudan a tener un buen rendimiento escolar En la escuela los maestros utilizan Crear aplicaciones para aprender, Los que nos ayudan a tener un buen rendimiento escolar A los alumnos les ayuda Estudiar más facilmente, Nos ayudan a mantener una constante comunicación con nuestros amigos y familiares Por los bancos electrónicos podemos Hacer cualquier tipo de pago, Usos de la Computadora Se pueden dividir en: De Entretenimiento, Usos de la Computadora Se pueden dividir en: Escolares, Los que nos ayudan a tener un buen rendimiento escolar Les facilita a los padres Tener control escolar en las pltaformas de aprendizaje, Aquellas que en distintos trabajos u ocupaciones nos facilitan la manera de realizar distintas asignaciones Para poder manejar informaciones facilmente nos ayuda El diseño de software, Nos ayudan a mantener una constante comunicación con nuestros amigos y familiares Por Ebay y Amazon Realizar compras por internet, Son aquellos usos que le damos por el simple hecho de encontrar diversión a través de internet Utilizar distintos servidores para: Descargar archivos varios, Los que nos ayudan a tener un buen rendimiento escolar En la escuela ayuda a tener Mayor comunicación entre maestros y estudiantes, Son aquellos usos que le damos por el simple hecho de encontrar diversión a través de internet Por Netflix y Youtube podemos: Ver videos y películas, Son aquellos usos que le damos por el simple hecho de encontrar diversión a través de internet Varias páginas de ocio nos ofrecen: Juegos vía online, Aquellas que en distintos trabajos u ocupaciones nos facilitan la manera de realizar distintas asignaciones En programas como excel o word podemos Crear y guardar documentos