WARNING:
JavaScript is turned OFF. None of the links on this concept map will
work until it is reactivated.
If you need help turning JavaScript On, click here.
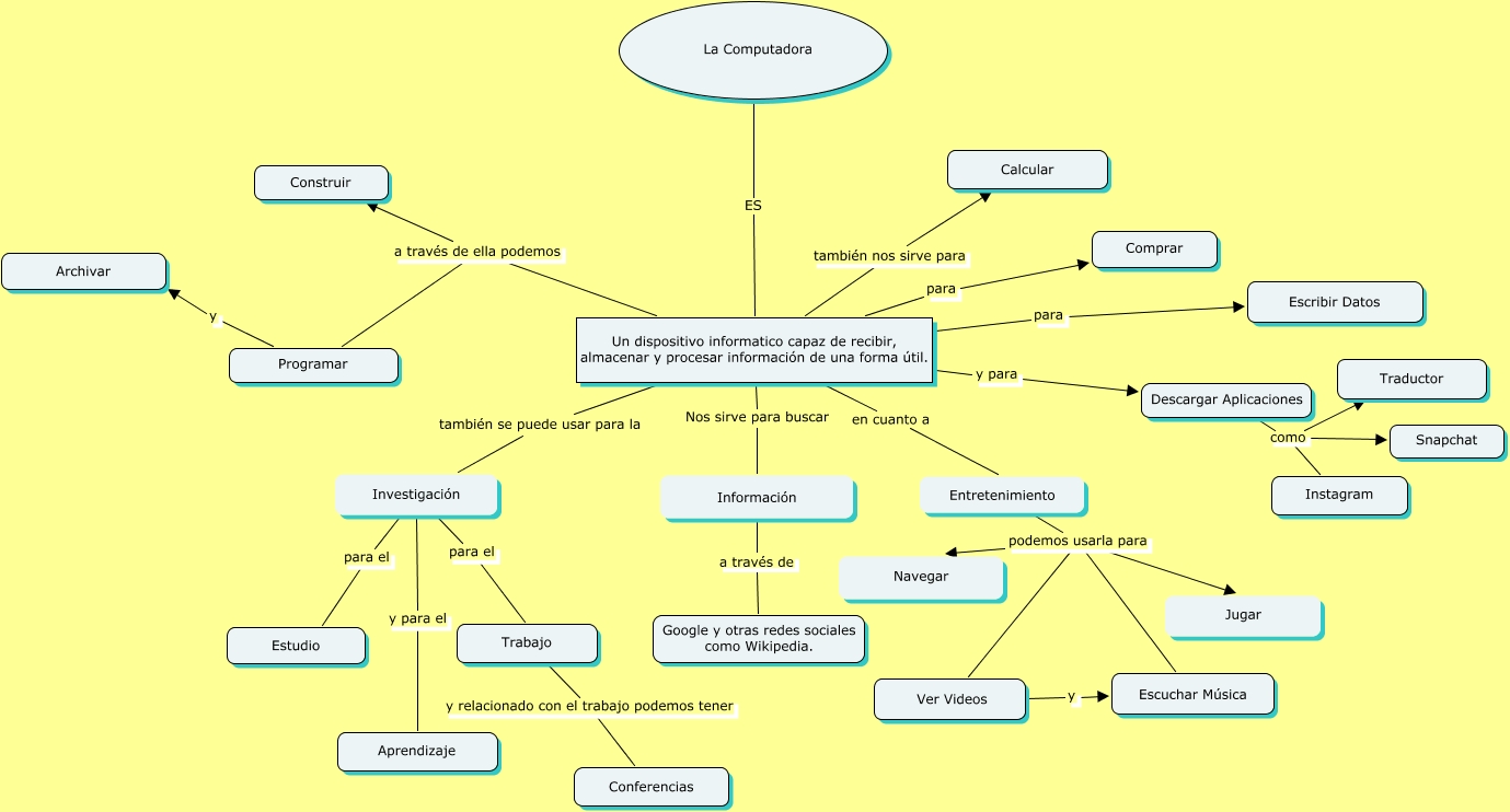
Este Cmap, tiene información relacionada con: Román,Marianela, Un dispositivo informatico capaz de recibir, almacenar y procesar información de una forma útil. también nos sirve para Calcular, Información a través de Google y otras redes sociales como Wikipedia., Programar y Archivar, Descargar Aplicaciones como Traductor, Un dispositivo informatico capaz de recibir, almacenar y procesar información de una forma útil. en cuanto a Entretenimiento, Ver Videos y Escuchar Música, Investigación y para el Aprendizaje, Un dispositivo informatico capaz de recibir, almacenar y procesar información de una forma útil. para Comprar, Un dispositivo informatico capaz de recibir, almacenar y procesar información de una forma útil. para Escribir Datos, Investigación para el Estudio, Entretenimiento podemos usarla para Ver Videos, Un dispositivo informatico capaz de recibir, almacenar y procesar información de una forma útil. y para Descargar Aplicaciones, Descargar Aplicaciones como Instagram, Trabajo y relacionado con el trabajo podemos tener Conferencias, Entretenimiento podemos usarla para Escuchar Música, Un dispositivo informatico capaz de recibir, almacenar y procesar información de una forma útil. también se puede usar para la Investigación, Entretenimiento podemos usarla para Jugar, Un dispositivo informatico capaz de recibir, almacenar y procesar información de una forma útil. Nos sirve para buscar Información, Investigación para el Trabajo, La Computadora ES Un dispositivo informatico capaz de recibir, almacenar y procesar información de una forma útil.