WARNING:
JavaScript is turned OFF. None of the links on this concept map will
work until it is reactivated.
If you need help turning JavaScript On, click here.
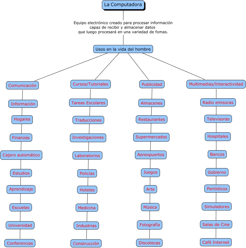
Este Cmap, tiene información relacionada con: La Computadora en la Vida del Hombre, Publicidad ???? Discotecas, Usos en la vida del hombre ???? Comunicación, Usos en la vida del hombre ???? Multimedias/Interactividad, Multimedias/Interactividad ???? Café Internet, Comunicación ???? Conferencias, La Computadora Equipo electrónico creado para procesar información capaz de recibir y almacenar datos que luego procesará en una variedad de fomas. Usos en la vida del hombre, Usos en la vida del hombre ???? Publicidad, Usos en la vida del hombre ???? Cursos/Tutoriales, Cursos/Tutoriales ???? Construcción