WARNING:
JavaScript is turned OFF. None of the links on this concept map will
work until it is reactivated.
If you need help turning JavaScript On, click here.
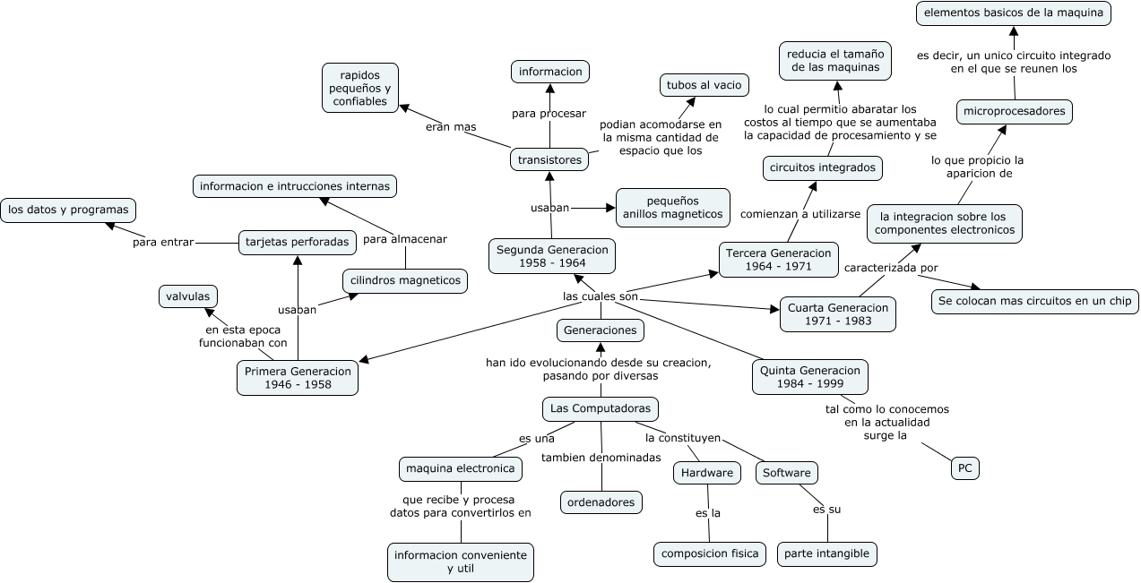
Este Cmap, tiene información relacionada con: Generaciones, Generaciones las cuales son Segunda Generacion 1958 - 1964, Segunda Generacion 1958 - 1964 usaban pequeños anillos magneticos, Primera Generacion 1946 - 1958 en esta epoca funcionaban con valvulas, Primera Generacion 1946 - 1958 usaban tarjetas perforadas, Las Computadoras la constituyen Hardware, transistores para procesar informacion, microprocesadores es decir, un unico circuito integrado en el que se reunen los elementos basicos de la maquina, maquina electronica que recibe y procesa datos para convertirlos en informacion conveniente y util, Las Computadoras tambien denominadas ordenadores, transistores podian acomodarse en la misma cantidad de espacio que los tubos al vacio, Software es su parte intangible, Hardware es la composicion fisica, transistores eran mas rapidos pequeños y confiables, Cuarta Generacion 1971 - 1983 caracterizada por Se colocan mas circuitos en un chip, Generaciones las cuales son Cuarta Generacion 1971 - 1983, Generaciones las cuales son Quinta Generacion 1984 - 1999, Primera Generacion 1946 - 1958 usaban cilindros magneticos, la integracion sobre los componentes electronicos lo que propicio la aparicion de microprocesadores, circuitos integrados lo cual permitio abaratar los costos al tiempo que se aumentaba la capacidad de procesamiento y se reducia el tamaño de las maquinas, Generaciones las cuales son Tercera Generacion 1964 - 1971