WARNING:
JavaScript is turned OFF. None of the links on this concept map will
work until it is reactivated.
If you need help turning JavaScript On, click here.
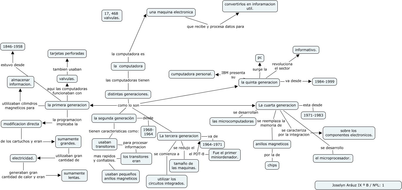
Este Cmap, tiene información relacionada con: joselyn, La cuarta generacion se desarrollan las microcomputadoras, La cuarta generacion se desarrollo el microprocesador., La tercera generacion se redujo el tamaño de las maquinas., La tercera generacion va de 1964-1971, los transitores eran mas rapidos y confiables. usaban pequeños anillos magneticos, la computadora la computadora es una maquina electronica, la quinta generacion revoluciona el sector informativo., una maquina electronica que recibe y procesa datos para convertirlos en inforamacion util., La cuarta generacion se caracteriza por la integracion sobre los componentes electronicos., la quinta generacion va desde 1984-1999, distintas generaciones. como lo son La tercera generacion, la primera generacion la programacion implicaba la modificacion directa, la primera generacion estuvo desde 1846-1958, la primera generacion aqui las computadoras funcionaban con valvulas., La cuarta generacion esta desde 1971-1983, electricidad. generaban gran cantidad de calor y eran sumamente lentas., la segunda generaciòn tienen caracteristicas como: usaban transitores, la primera generacion utlilizaban cilimdros magneticos para almacenar informacion., la computadora las computadoras tienen distintas generaciones., la quinta generacion surge la pc