WARNING:
JavaScript is turned OFF. None of the links on this concept map will
work until it is reactivated.
If you need help turning JavaScript On, click here.
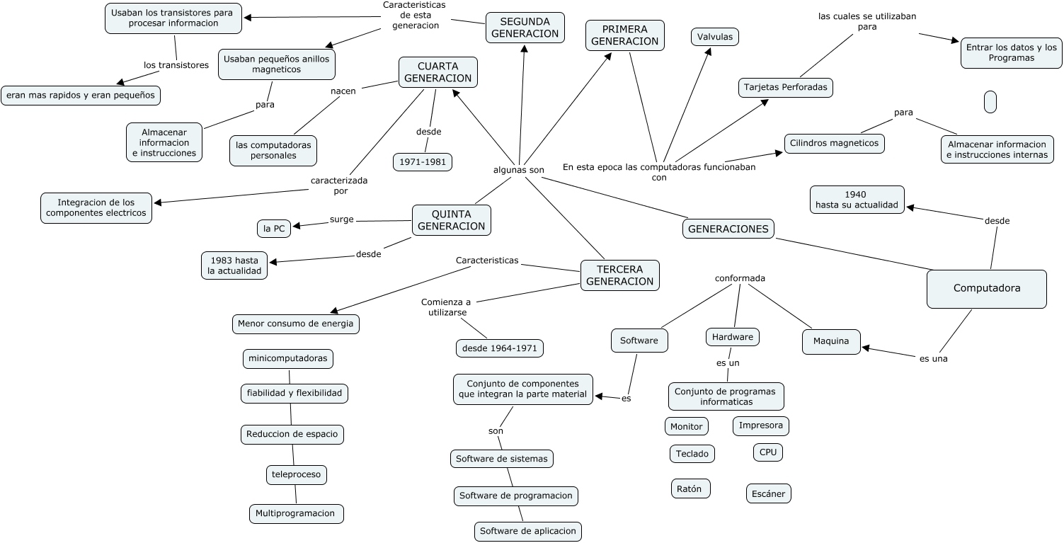
Este Cmap, tiene información relacionada con: Mapa de las Generaciones de la computadora -Herrera Jairenis, GENERACIONES algunas son QUINTA GENERACION, TERCERA GENERACION Caracteristicas Menor consumo de energia, PRIMERA GENERACION En esta epoca las computadoras funcionaban con Cilindros magneticos, Maquina conformada Hardware, QUINTA GENERACION surge la PC, Computadora es una Maquina, Computadora desde 1940 hasta su actualidad, CUARTA GENERACION nacen las computadoras personales, Software es Conjunto de componentes que integran la parte material, PRIMERA GENERACION En esta epoca las computadoras funcionaban con Valvulas, GENERACIONES algunas son TERCERA GENERACION, GENERACIONES algunas son SEGUNDA GENERACION, CUARTA GENERACION caracterizada por Integracion de los componentes electricos, Usaban pequeños anillos magneticos para Almacenar informacion e instrucciones, SEGUNDA GENERACION Caracteristicas de esta generacion Usaban pequeños anillos magneticos, PRIMERA GENERACION En esta epoca las computadoras funcionaban con Tarjetas Perforadas, GENERACIONES algunas son CUARTA GENERACION, CUARTA GENERACION desde 1971-1981, TERCERA GENERACION Comienza a utilizarse desde 1964-1971, minicomputadoras ???? Multiprogramacion