WARNING:
JavaScript is turned OFF. None of the links on this concept map will
work until it is reactivated.
If you need help turning JavaScript On, click here.
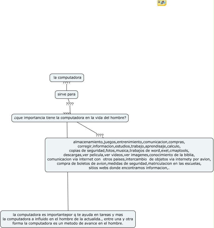
Este Cmap, tiene información relacionada con: la computadora, ¿que importancia tiene la computadora en la vida del hombre? ???? la computadora es importantepor q te ayuda en tareas y mas la computadora a influido en el hombre de la actualida., entre una y otra forma la computadora es un metodo de avance en el hombre., la computadora ???? sirve para, ¿que importancia tiene la computadora en la vida del hombre? ???? almacenamiento,juegos,entrenimiento,comunicacion,compras, corregir,informacion,estudios,trabajo,aprendisaje,calculo, copias de seguridad,fotos,musica,trabajos de word,exel,cmaptools, descargas,ver pelicula,ver videos,ver imagenes,conocimiento de la biblia, comunicacion via internet con otros paises,intercambio de objetos via internety por avion, compra de boletos de avion,medidas de seguridad,matriculacion en las escuelas, sitios webs donde encontramos informacion,., sirve para ???? ¿que importancia tiene la computadora en la vida del hombre?