WARNING:
JavaScript is turned OFF. None of the links on this concept map will
work until it is reactivated.
If you need help turning JavaScript On, click here.
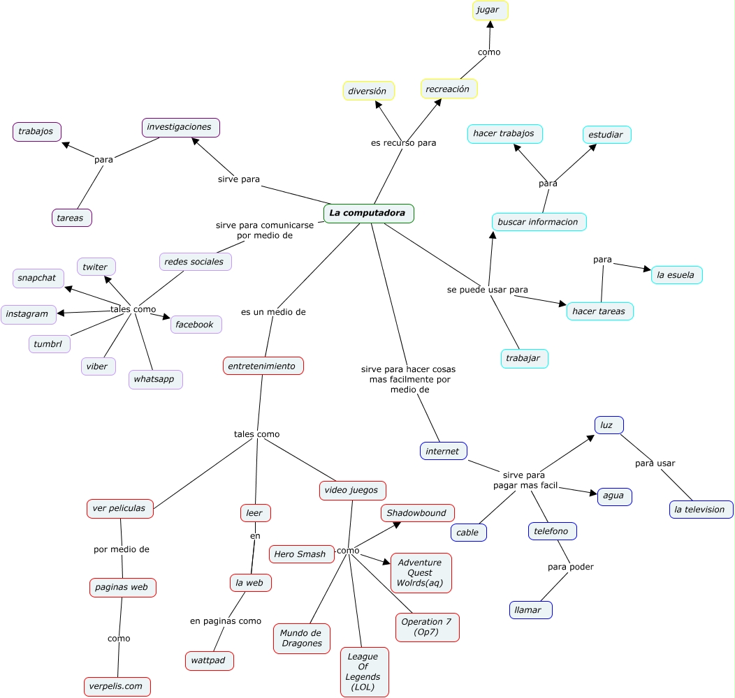
Este Cmap, tiene información relacionada con: La Computadora, entretenimiento tales como video juegos, entretenimiento tales como ver peliculas, hacer tareas para la esuela, redes sociales tales como whatsapp, La computadora es un medio de entretenimiento, leer en la web, paginas web como verpelis.com, internet sirve para pagar mas facil luz, redes sociales tales como tumbrl, buscar informacion para hacer trabajos, redes sociales tales como viber, internet sirve para pagar mas facil agua, recreación como jugar, investigaciones para trabajos, La computadora es recurso para recreación, investigaciones para tareas, video juegos como Mundo de Dragones, luz para usar la television, La computadora es recurso para diversión, telefono para poder llamar