WARNING:
JavaScript is turned OFF. None of the links on this concept map will
work until it is reactivated.
If you need help turning JavaScript On, click here.
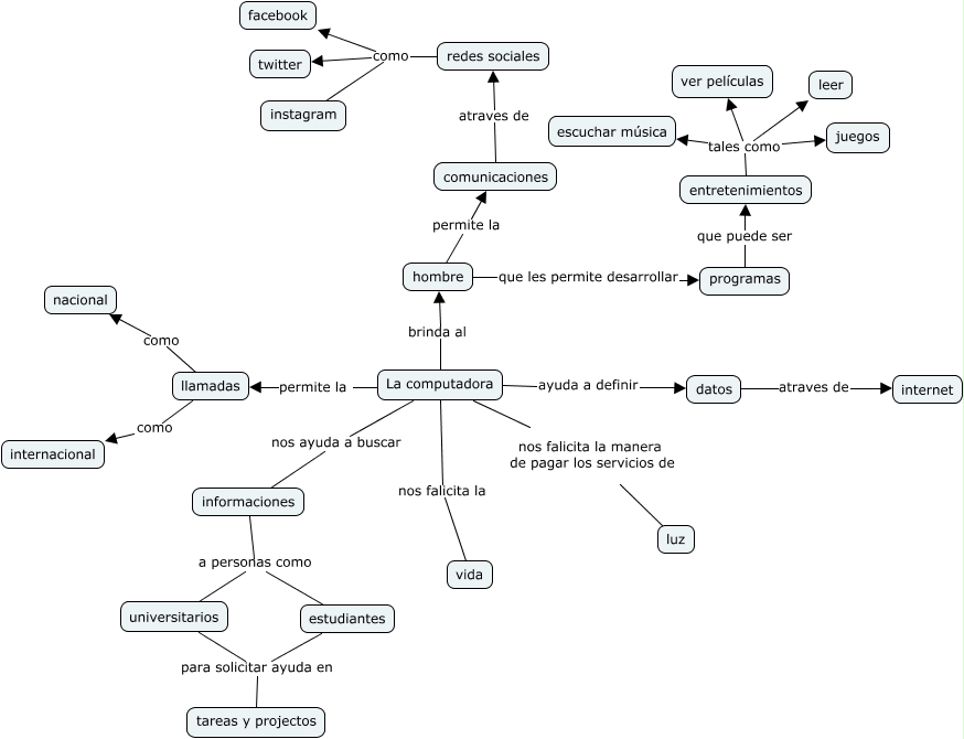
Este Cmap, tiene información relacionada con: mapa conceptual, redes sociales como twitter, redes sociales como facebook, comunicaciones atraves de redes sociales, informaciones a personas como universitarios, llamadas como nacional, hombre que les permite desarrollar programas, La computadora nos falicita la vida, universitarios para solicitar ayuda en tareas y projectos, La computadora permite la llamadas, estudiantes para solicitar ayuda en tareas y projectos, La computadora nos ayuda a buscar informaciones, informaciones a personas como estudiantes, datos atraves de internet, hombre permite la comunicaciones, redes sociales como instagram, llamadas como internacional, entretenimientos tales como leer, programas que puede ser entretenimientos, La computadora ayuda a definir datos, entretenimientos tales como ver películas