WARNING:
JavaScript is turned OFF. None of the links on this concept map will
work until it is reactivated.
If you need help turning JavaScript On, click here.
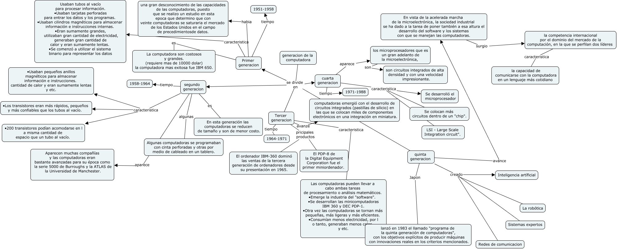
Este Cmap, tiene información relacionada con: GENERACION DE INFORMATICA, generacion de la computadora se divide en quinta generacion, cuarta generacion caracteristica LSI - Large Scale Integration circuit"., generacion de la computadora se divide en cuarta generacion, Tercer generacion avanze computadoras emergió con el desarrollo de circuitos integrados (pastillas de silicio) en las que se colocan miles de componentes electrónicos en una integración en miniatura., Primer generacion habia una gran desconocimiento de las capacidades de las computadoras, puesto que se realizo un estudio en esta epoca que determino que con veinte computadoras se saturaria el mercado de los Estados Unidos en el campo de precedimientosde datos., quinta generacion creado Redes de comunicacion, Primer generacion es La computadora son costosos y grandes. (requiere mas de 10000 dolar) la computadora mas exitosa fue IBM 650., quinta generacion creado Sistemas expertos, generacion de la computadora se divide en segundo generacion, generacion de la computadora se divide en Tercer generacion, segundo generacion tiempo 1958-1964, generacion de la computadora se divide en Primer generacion, quinta generacion avance En vista de la acelerada marcha de la microelectrónica, la sociedad industrial se ha dado a la tarea de poner también a esa altura el desarrollo del software y los sistemas con que se manejan las computadoras., segundo generacion aparece Aparecen muchas compañías y las computadoras eran bastante avanzadas para su época como la serie 5000 de Burroughs y la ATLAS de la Universidad de Manchester., segundo generacion caracteristica •Usaban pequeños anillos magnéticos para almacenar información e instrucciones. cantidad de calor y eran sumamente lentas y etc., quinta generacion Japon lanzó en 1983 el llamado "programa de la quinta generación de computadoras", con los objetivos explícitos de producir máquinas con innovaciones reales en los criterios mencionados., En vista de la acelerada marcha de la microelectrónica, la sociedad industrial se ha dado a la tarea de poner también a esa altura el desarrollo del software y los sistemas con que se manejan las computadoras. surgio la competencia internacional por el dominio del mercado de la computación, en la que se perfilan dos líderes, Tercer generacion tiempo 1964-1971, Tercer generacion pricipales productos El PDP-8 de la Digital Equipment Corporation fue el primer miniordenador., quinta generacion creado La robótica